DEA1 / 74364小時定時器IC芯片功能說明:
DEA1 / 7436是一款4小時定時器IC芯片,主要應用在電熱毯上面。輸入220交流轉直流電壓5V,此款4小時定時IC芯片一共兩路指示燈輸出,一路藍燈,一路紅燈,上電不工作。
共有1個按鍵控制電源開關和電熱毯工作模式,OFF時按下按鍵開始工作,開始計時4小時,工作中間轉換LED模式,不改變定時時間,4小時時間到后自動停止工作。一共3段模式,藍燈/紅燈/OFF,如下:
按第1下藍燈亮,藍燈亮時,第2腳推可控硅,可控硅帶動發熱絲,功率25W。
按第2下紅燈亮,紅燈亮時,第2腳推可控硅,可控硅帶動發熱絲,功率50W。
第3次停止工作,重新觸發重新計時4小時。
兩燈分別工作時,發熱絲功率不同,由輸出腳占空比控制。
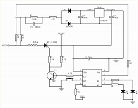
參考電路圖:
深圳市麗晶微電子科技有限公司,開發各種定時IC芯片方案,單片機開發,應用范圍廣,例如機器上面的定時器IC芯片,電子蠟燭定時IC芯片,各種閃燈定時IC芯片,以及其他電動玩具以及電子禮品上面的定時芯片。

電位器調光板,旋鈕調光控制板
雙色溫臺燈線路板
循環定時蠟燭芯片,8小時開16小時關
電話咨詢
產品中心
聯系麗晶微
網站地圖