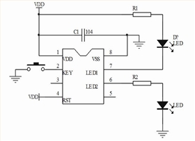
按鍵5秒定時IC芯片,芯片工作電壓,DC2.2-5.5V。當輸入電壓高于使用電壓范圍時,可加一
個三端穩壓IC芯片,使定時芯片工作在適當的電壓范圍內。輸入端可串入保險絲,加一個電源指示
燈,當保險絲熔斷時,指示燈亮,指示電路故障。
定時IC有兩路電平信號輸出,推動LED燈串,一路輸出低電平,一路輸出高電平,上電不工作,
一個按鍵控制,觸發一下,兩路信號同步工作,延時5秒,時間到自動停止工作,重新觸發重新工
作5秒,工作中觸發無效。這顆定時器芯片母體抗干擾能力強,穩定性好,適用于各種電源供電,
輸入電源可用干電池,鋰電池,DC或USB輸入。

電位器調光板,旋鈕調光控制板
雙色溫臺燈線路板
循環定時蠟燭芯片,8小時開16小時關
電話咨詢
產品中心
聯系麗晶微
網站地圖