補水儀的功能說明:
愛美是每個人的天性,隨著現在科技的發達,對于人們護膚使用的產品品類越來越多,從普通的水乳液,面膜或者人工按摩到電子產品的廣泛應用。這款噴霧補水儀的最大效果就是讓你的皮膚起到保濕的效果,為皮膚補充水分,那到底補水儀是怎樣工作的呢?
①補水儀將液體水通過儀器處理,以霧化納米水分子形式噴出,因此也可叫“噴霧儀
②補水儀采用芯片控制技術,借由超音波高速震蕩切割技術,使水或精華液納米化,分裂成0.3-0.5微米,
③透過儀器噴霧彈片上細微孔將水分納米霧化噴出,水分能夠迅速通過肌膚毛孔進入基底層,使肌膚直接吸收大部分噴出來的水分,達到補水保濕效果。
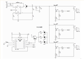
補水儀芯片是這樣工作的:
①麗晶微電子開發的這款補水儀輸入電壓為4.5V,或者3節電池。。
②共有3路PWM輸出推霧化器,有3路黃光LED電平輸出分別指示霧化片。
③補水儀芯片上電不工作,有一個ON/OFF按鍵開關控制,觸發一下有三組霧化器同時工作,工作30分鐘停止,重新觸發重新計時30分鐘工作。采用了定時芯片,具有30分鐘定時功能,工作中觸發開關,則停止工作,重新觸發重新工作。LED隨霧化片同步工作。
參考電路圖:
快來給你的皮膚補補水吧~

電位器調光板,旋鈕調光控制板
雙色溫臺燈線路板
循環定時蠟燭芯片,8小時開16小時關
電話咨詢
產品中心
聯系麗晶微
網站地圖