DF84太陽能插地燈芯片方案,作為現代智能家居與節能環保理念的完美結合,旨在為用戶提供一種便捷、高效且環保的戶外照明解決方案。以下是對該方案功能的詳細解析及工作原理的深入探討。
一、功能實現原理
供電方式
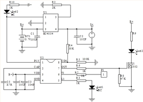
DF84太陽能插地燈芯片采用DC3.7V鋰電池作為主要能源供應,這一設計不僅確保了燈具的低功耗運行,同時也便于用戶更換和維護。鋰電池通過太陽能板進行充電,實現了能源的可持續利用。在光照充足的環境下,太陽能板將光能轉化為電能,儲存至鋰電池中,以供夜間或光線不足時使用。
控制邏輯
該燈的控制邏輯設計得既簡單又實用,通過觸摸和光控輸入來控制LED的輸出狀態。具體控制流程如下:
**上電不工作**:初次接通電源時,燈具處于待機狀態,不會立即亮起,避免了不必要的能源消耗。
**觸摸控制**:
**常亮模式**:首次觸摸燈具,LED燈將常亮,為用戶提供持續的照明服務。
**光控模式**:再次觸摸,燈具切換至光控模式,此時LED燈會閃爍兩次作為提示。在光控模式下,LED燈白天不亮,夜晚自動亮起,實現了智能化的光照管理。
**關閉狀態**:第三次觸摸,燈具將關閉,LED燈停止工作,進入節能狀態。
太陽能板狀態指示
為了直觀顯示太陽能板的充電狀態,DF84設計了紅綠雙色指示燈。當太陽能板正在給電池充電時,紅燈亮起;當電池充滿電后,綠燈亮起,方便用戶隨時了解充電進度。
電池檢測與保護
為了確保電池的安全使用,DF84內置了電池電壓檢測功能。當電池電壓低于2.9V時,LED燈會閃爍10秒(頻率為1HZ),隨后自動關機,以避免電池過度放電導致的損壞。此時,如果用戶再次觸摸燈具,若電池電壓仍低于2.9V,LED燈將再次閃爍10秒后關機;若電池電壓高于2.9V,則燈具將正常開機,繼續為用戶提供照明服務。
二、技術特點與優勢
高效節能
DF84太陽能插地燈采用低功耗LED光源,結合智能光控技術,實現了按需照明,大大降低了能耗。同時,太陽能板的引入,使得燈具能夠在光照充足的環境下自我充電,進一步提升了能源利用效率。
環保可持續
作為一款太陽能燈具,DF84不僅減少了對傳統電網的依賴,還降低了碳排放,符合當前全球倡導的綠色低碳生活理念。其可持續的能源供應方式,為環境保護貢獻了一份力量。
智能便捷
通過簡單的觸摸操作,用戶即可輕松切換燈具的工作模式,實現個性化的照明需求。此外,紅綠雙色指示燈的設計,使得充電狀態一目了然,為用戶提供了極大的便利。
安全可靠
DF84內置的電池電壓檢測功能,有效避免了電池過放導致的損壞,延長了電池的使用壽命。同時,燈具采用優質材料和先進工藝制造,確保了產品的安全性和穩定性。
三、應用場景與安裝指南
應用場景
DF84太陽能插地燈適用于多種戶外照明場景,如花園、庭院、露臺、陽臺等。其小巧便攜的設計,使得用戶可以輕松將其插植于土壤中,為戶外空間提供溫馨而柔和的照明氛圍。
安裝指南
1. **選址**:選擇光照充足且避風的位置進行安裝,確保太陽能板能夠充分接收陽光照射。
2. **插植**:將燈具插植于土壤中,確保插植深度適中,以保持燈具的穩定性。
3. **初始設置**:首次使用時,請確保燈具已充滿電(可通過觀察綠燈亮起判斷)。然后,通過觸摸操作設置所需的照明模式。
4. **日常維護**:定期檢查太陽能板和燈罩是否清潔,如有灰塵或雜物,請及時清理,以保證燈具的正常工作。
四、結語
DF84太陽能插地燈芯片以其高效節能、環保可持續、智能便捷和安全可靠的特點,成為了現代戶外照明的優選方案。它不僅為用戶提供了個性化的照明需求,還為環境保護貢獻了一份力量。在未來的智能家居市場中,DF84太陽能插地燈將憑借其獨特的優勢,贏得更多用戶的青睞和認可。隨著技術的不斷進步和市場的深入拓展,我們有理由相信,DF84太陽能插地燈將成為戶外照明領域的一顆璀璨明珠,照亮更多人的生活。

電位器調光板,旋鈕調光控制板
雙色溫臺燈線路板
循環定時蠟燭芯片,8小時開16小時關
電話咨詢
產品中心
聯系麗晶微
網站地圖