單鍵觸摸線路板兩路輸出燈功能說明:
1.輸入電壓采用適配器DC=5V,3.7V鋰電池充電功能,電流300MA。觸摸芯片工作電壓2.4-5.5V。
2.一路LED輸出,上電不工作,一個按鍵控制。
觸摸按鍵第1次 ON LED亮,亮度100%。
觸摸按鍵第2次 亮度40%。
觸摸第3次亮度10%。
觸摸第4次OFF,依次循環。即亮度從高到低依次100%-40%-10%。
OFF后有綠色功耗模式,不觸發按鍵10秒后,進入低功耗。
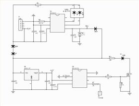
3、觸摸PCBA參考電路圖:
2017-08-12 09:42:24
單鍵觸摸線路板兩路輸出燈功能說明:
1.輸入電壓采用適配器DC=5V,3.7V鋰電池充電功能,電流300MA。觸摸芯片工作電壓2.4-5.5V。
2.一路LED輸出,上電不工作,一個按鍵控制。
觸摸按鍵第1次 ON LED亮,亮度100%。
觸摸按鍵第2次 亮度40%。
觸摸第3次亮度10%。
觸摸第4次OFF,依次循環。即亮度從高到低依次100%-40%-10%。
OFF后有綠色功耗模式,不觸發按鍵10秒后,進入低功耗。
3、觸摸PCBA參考電路圖:
克服全球疫情影響 加速中國智能芯片產業發展芯片失效分析常用方法及解決方案如何更容易區分ic的封裝方式SOP和SOT?單片機中的高阻態到底什么意思?芯片封裝的市場需要分析