電子切換開關芯片SOP-8
EH4303-1816-29DE四路按鍵電子切換開關芯片是一款專為電子設備設計的智能控制芯片,具有四路輸出切換功能,適用于需要多路信號切換的應用場景。該芯片采用輕觸按鍵控制方式,操作簡單,功能穩定,廣泛應用于智能家居、工業控制、消費電子等領域。以下將從功能說明、電氣參數、應用場景及使用注意事項等方面進行詳細介紹。
一、功能說明
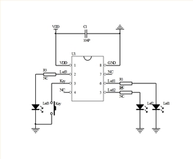
EH4303-1816-29DE芯片的核心功能是通過輕觸按鍵實現四路輸出的循環切換。其供電范圍為3.0-5V,兼容常見的低壓電源系統。初次開機時,芯片默認輸出OUT1為高電平,其他輸出端為低電平。用戶通過短按按鍵即可切換輸出狀態,具體邏輯如下:
1. 短按第一次:OUT2輸出高電平,其他輸出端為低電平;
2. 短按第二次:OUT3輸出高電平,其他輸出端為低電平;
3. 短按第三次:OUT4輸出高電平,其他輸出端為低電平;
4. 短按第四次:返回OUT1高電平輸出,其他為低電平,完成一個循環。
此外,芯片具備斷電記憶功能,能夠自動保存斷電前的輸出模式,再次上電后恢復之前的輸出狀態,避免用戶重復操作,提升使用體驗。
二、電氣參數
EH4303-1816-29DE芯片在5.0V供電和25℃環境溫度下的電氣參數如下:
工作電壓:2.4V至5.0V,推薦使用3.0-5.0V;
工作電流:0.7mA(VDD=3.0V,輸出懸空);
靜態電流:5μA(VDD=3.0V,輸出關閉),功耗極低,適合電池供電設備;
驅動能力:
低電平驅動電流(Iol):20mA(VDD=3.0V,Vol=0.6V),可驅動LED或小型繼電器;
高電平驅動電流(IOH):12mA(VDD=3.0V,Voh=0.6V),適用于信號控制;
溫度范圍:
工作溫度(TA):-10℃至60℃,適應大多數環境;
儲存溫度(Tstg):-20℃至100℃,確保芯片在極端條件下仍能保持性能穩定。
三、電子切換開關芯片應用場景
1. 智能家居控制:可用于燈光、風扇、窗簾等多路設備的切換控制,通過一個按鍵實現多種功能的循環切換。
2. 工業自動化:在需要多路信號選擇的設備中,如PLC模塊或測試儀器,EH4303-1816-29DE可簡化操作流程。
3. 消費電子:適用于便攜式設備的多功能切換,例如音響系統的輸入源選擇或玩具的模式切換。
4. 車載電子:用于車載設備的控制面板,如空調、音響等多路輸出切換,操作便捷且節省空間。
四、使用注意事項
1. 電源穩定性:建議在電源輸入端增加濾波電容(如0.1μF),以降低噪聲干擾,確保芯片工作穩定。
2. 按鍵設計:輕觸按鍵需具備防抖功能,或通過軟件消抖處理,避免誤觸發。
3. 輸出負載:驅動電流有限,若負載電流較大(如繼電器或電機),需外接驅動電路(如三極管或MOS管)。
4. 溫度管理:在高溫環境中使用時,需注意散熱設計,避免芯片因過熱導致性能下降。
5. PCB布局:信號線盡量短,避免高頻干擾,同時確保電源和地線的布線合理。
五、總結
EH4303-1816-29DE電子切換開關芯片以其簡潔的控制邏輯、低功耗特性及斷電記憶功能,成為多路信號切換應用的理想選擇。無論是智能家居、工業控制還是消費電子領域,該芯片都能為用戶提供高效、穩定的解決方案。設計時需注意電源、負載及環境適應性,以充分發揮其性能優勢。

電位器調光板,旋鈕調光控制板
雙色溫臺燈線路板
循環定時蠟燭芯片,8小時開16小時關
電話咨詢
產品中心
聯系麗晶微
網站地圖