隨著人們生活方式的便捷,人體紅外感應的應用場景越來越多,隨處可見。
此款LED紅外感應燈IC芯片是采用進口技術MCU電路設計而成,主動式紅外線工作方式,具有穩定好,抗干擾強等特點, 帶有紅外解碼方式, 廣泛應用在要求較高的商業和工業等場合。是新一代的綠色節能照明燈具。
人體紅外感應燈可自動開啟照明,人離開后可自動延時關閉,杜絕能源的人為浪費,延長電器使用壽命且集節能、方便保安于一體之功能,感應頭直徑30cm,多用于走廊,房間、浴室、電梯廳堂、等。
LZ180415-21E4-2151 人體紅外感應燈IC芯片
功能應用如下:
1、芯片工作電壓2.2-5.5V。輸入電源可用鋰電池供電,鋰電池充電功能。
2、兩路LED輸出,一路作紅外指示燈L1,一路輸出高電平推燈串L2。
3、一個輕觸開關KEY控制整機工作,三種狀態,1、紅外控制模式,2、常亮模式,3、關機。
4、上電不工作,進入紅外感應模式,按一下,關閉紅外功能,進入常亮模式,L2一直工作,再按一下關機OFF,按第3下進入紅外感應模式,按鍵循環。
5、在紅外模式時,當人體在距離感應頭30CM以內L2燈自動點亮,人不走開,L2燈保持常亮。當人體離開30CM外,感應消失,L2燈20秒后自動熄滅。有一紅外感應指示燈L1,當有感應時L1亮,感應消失L1滅。
6、L2燈串可用恒流驅動做臺燈照明用。
7、靜態低功耗。
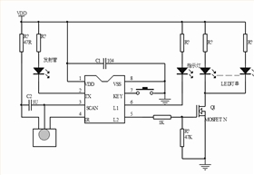
8、參考電路圖:
深圳市麗晶微電子科技有限公司,專注于人體紅外感應燈IC芯片,紅外遙控IC芯片,定時IC芯片方案開發,單片機開發,咨詢熱線:0755-29100085

電位器調光板,旋鈕調光控制板
雙色溫臺燈線路板
循環定時蠟燭芯片,8小時開16小時關
電話咨詢
產品中心
聯系麗晶微
網站地圖