EC250312-CB42-C02F按鍵換段芯片是一款功能獨特的電子切換開關芯片,廣泛應用于需要簡單交互控制的電子設備中。本文將詳細介紹該芯片的功能特性、電氣參數以及實際應用中的操作原理,為讀者提供全面而深入的理解
一、功能說明
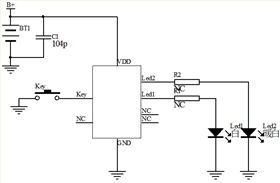
EC250312-CB42-C02F按鍵換段芯片的核心功能是通過單個按鍵控制兩路LED輸出。該芯片設計簡潔,操作直觀,為用戶提供了極大的便利。在上電初始狀態下,芯片不執行任何操作,LED燈處于熄滅狀態。當用戶短按按鍵Key時,LED燈將按照預設的順序依次點亮和切換:
1. **Led1亮(100%)**:當用戶首次短按按鍵時,Led1將以100%的亮度點亮。
2. **Led2亮(100%)**:在Led1點亮狀態下,再次短按按鍵,Led1熄滅,Led2以100%的亮度點亮。
3. **Led1(50%)+Led2(50%)亮**:在Led2點亮狀態下,繼續短按按鍵,Led2熄滅,同時Led1和Led2以50%的亮度同時點亮,實現雙燈半亮狀態。
4. **滅**:在雙燈半亮狀態下,再次短按按鍵,兩路LED燈同時熄滅,回到初始狀態。
此后,每次短按按鍵都將按照上述順序循環切換LED燈的狀態。這種設計不僅簡化了用戶的操作流程,還提高了設備的交互體驗。
二、電氣參數詳解
為了確保EC250312-CB42-C02F芯片能夠在各種環境下穩定工作,我們需要對其電氣參數有深入的了解。以下是在標準測試條件(VDD=3.0V,GND=0,TA=25℃)下的電氣參數:
- **工作電壓**:2.4V-5V。該芯片能夠在較寬的電壓范圍內正常工作,適應不同設備的供電需求。
- **工作電流**:0.5mA。在正常工作狀態下,芯片的電流消耗非常低,有助于延長設備的電池壽命。
- **靜態電流**:3uA。當芯片處于待機狀態時,其電流消耗更是微乎其微,幾乎不影響設備的待機時間。
- **驅動電流**:30mA。芯片能夠輸出高達30mA的驅動電流,足以驅動大多數LED燈,確保燈光的亮度和穩定性。
- **工作溫度**:-10攝氏度-+70攝氏度。芯片能夠在較寬的溫度范圍內正常工作,適應各種惡劣環境。
- **儲存溫度**:-20攝氏度-+100攝氏度。在儲存和運輸過程中,芯片能夠承受極端的溫度變化,確保性能和可靠性不受影響。
三、操作原理及應用場景
EC250312-CB42-C02F芯片的操作原理基于內部邏輯電路的設計。當按鍵被按下時,芯片內部的計數器開始工作,記錄按鍵的次數,并根據預設的順序切換LED燈的狀態。這種設計不僅簡化了電路結構,還提高了芯片的可靠性和穩定性。
在實際應用中,EC250312-CB42-C02F切換開關芯片可以廣泛應用于各種需要簡單交互控制的電子設備中。
例如:- **智能家居設備**:如智能燈泡、智能插座等,用戶可以通過按鍵輕松切換燈光狀態或控制設備的開關。
- **小型電子產品**:如手電筒、玩具等,芯片的小型封裝和低功耗特性使其成為這些設備的理想選擇。
- **工業控制設備**:在需要簡單指示或報警功能的工業控制設備中,芯片可以提供直觀、可靠的視覺反饋。
四、設計實例與調試建議
在設計使用EC250312-CB42-C02F切換開關芯片的電路時,需要注意以下幾點:
1. **電路布局**:確保芯片及其周邊元件的布局合理,避免信號干擾和電磁干擾。
2. **按鍵去抖**:由于按鍵在按下和釋放過程中可能會產生抖動,建議在電路中加入去抖電路,以確保按鍵信號的穩定性。
3. **LED驅動**:在選擇LED燈時,需要確保其工作電壓和電流與芯片的驅動能力相匹配,以避免損壞LED燈或芯片。
4. **電源管理**:為了延長設備的電池壽命,建議在電路中加入電源管理模塊,以監控和控制芯片的功耗。
在調試過程中,可以使用示波器、萬用表等工具來監測芯片的工作狀態和電氣參數。如果發現異常,應及時檢查電路布局、元件連接等方面是否存在問題,并進行相應的調整和優化。
五、結論
EC250312-CB42-C02F按鍵換段芯片以其簡潔的設計、直觀的操作和廣泛的應用場景,成為了許多電子設備中不可或缺的一部分。通過深入了解其功能特性和電氣參數,我們可以更好地利用這款芯片,為用戶提供更加便捷、可靠的產品體驗。在未來的發展中,隨著物聯網、智能家居等技術的不斷普及,EC250312-CB42-C02F芯片的應用前景將更加廣闊。

電位器調光板,旋鈕調光控制板
雙色溫臺燈線路板
循環定時蠟燭芯片,8小時開16小時關
電話咨詢
產品中心
聯系麗晶微
網站地圖