一顆神奇的定時IC -深圳市麗晶微電子
提到通用定時IC,麗晶微電子有一款EC340EGB定時IC芯片,這顆定時IC芯片用途最廣,出貨量最多。可以稱得上是一顆神奇的定時IC了。定時時間范圍是從8秒鐘到一周。產品受零件差異性和環境條件特別是溫度的影響特別小,定時時間的無誤差在百分之五,產品的穩定性跟高。
首先看一下該定時IC的封裝腳位圖:
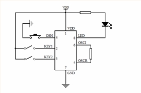
EC340EGB定時IC是深圳市麗晶微電子科技有限公司開發的最常用的一款定時IC,該IC采用的多款的SOP-8封裝,產品穩定性較高。功能也也十分簡單,采用CMOS 生產制造工藝,自身功耗低。工作電壓寬,抗干擾能力強。OUT 輸出電平可選,定時時間范圍寬,定時OPTION 為8 倍差。上電輸出高電平,按鍵開始定時,LED 輸出低電平,定時時間到,LED 輸出高電平。
定時IC參考電路圖:
深圳市麗晶微電子科技有限公司是致力于電子禮品和小家電以及通用電子的半導體器件設計制作的企業,專注從事模擬電路及數字模擬混合電路開發設計的高技術企業,定制不同功能的單片機定時芯片。主要專業從事CMOS消費類IC:定時IC,閃燈IC,音樂IC,等紅外線遙控類的企業。

電位器調光板,旋鈕調光控制板
雙色溫臺燈線路板
循環定時蠟燭芯片,8小時開16小時關
電話咨詢
產品中心
聯系麗晶微
網站地圖