CB12/6C44 1-2-3-4-6-8小時多種選擇定時IC芯片
1、定時開關IC芯片功能說明:
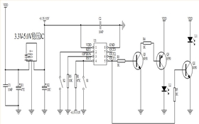
芯片工作電壓:DC2.4-5.0V;上電不工作
當KEY1開關腳一直接GND,上電可工作;(以選擇定時4小時為例)則定時工作4小時后停止,如果定時過程中低電位消失,則輸出馬上停止,重新加上低電位則重新計時4小時輸出為高電平。
2、極限參數
ABSOLUTE MAXIMUM RATING
3、電氣參數:
4、參考電路圖:
4
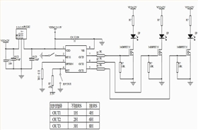
小時定時燈串IC時參考電路圖:
深圳市麗晶微電子科技有限公司,專注于定時開關IC芯片,單片機定時芯片方案,1-8小時定時IC芯片,蠟燭定時IC芯片,定時閃燈IC芯片,咨詢熱線:0755-29100085


電話咨詢
產品中心
聯系麗晶微
網站地圖