EC20061501-V01-031E 256閃燈蠟燭芯片
一.功能說明
供電方式:DC3V 兩節1.5V 電池供電
一路開關控制,一路輸出
上電不工作,輸出高電平
KEY按鍵:短按一下不定時蠟燭閃;再短按一下8開-16關(24小時循環);再短按一下關,依次循環。
二.電氣參數(VDD=3.0V TA=25℃)
三.封裝腳位圖(SOP-8)
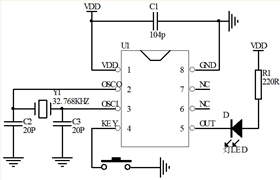
四.電路圖參考
五.封裝尺寸圖(SOP-8)
六.版本說明:
深圳市麗晶微電子科技有限公司,專注于蠟燭定時IC,電子蠟燭燈芯片,5小時開19小時關循環定時芯片,閃燈蠟燭IC芯片方案開發,咨詢熱線:0755-29100085

循環定時蠟燭IC
蠟燭燈IC芯片
蠟燭定時芯片
循環定時蠟燭IC
電話咨詢
產品中心
聯系麗晶微
網站地圖