ECJ5051-325D02 自行車尾燈芯片
一、功能說明
自行車尾燈爆閃燈芯片,一路按鍵輸入,5路led輸出;
上電不工作,單個按鍵Key控制5路Led輸出,短按依次為:常亮、同步爆閃、順閃、關,依次循環。
二、電氣參數(VDD=5.0V TA=25℃)
工作電壓:2.2V-5V;
靜態電流:3uA;
工作電流:0.5mA;
驅動電流低電平輸出:14mA;
驅動電流高電平輸出:6mA;
工作溫度:-10攝氏度-+70攝氏度;
儲存溫度:-20攝氏度-+100攝氏度;
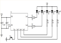
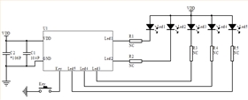
三、電路圖參考:
四、封裝尺寸圖:
五.版本說明:


電話咨詢
產品中心
聯系麗晶微
網站地圖