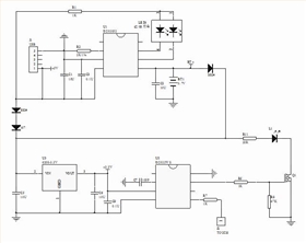
3檔觸摸調光IC芯片,適用于觸摸臺燈電路板,LED化妝鏡觸摸線路板的生產。觸摸IC工作電壓
2.4-5.5V。觸摸電路板輸入電壓通常采用適配器DC=5V,給3.7V鋰電池充電功能,充電電流300MA。
充電帶有過充過放保護功能,當電壓達到4.2V時自動停止充電,當電壓降低到2.4V時,自動停止
放電。充電有指示燈,充電時一顆燈亮,充滿另一顆燈亮。
觸摸芯片可選擇上電工作或不工作,即通電LED或不亮。有一路LED輸出,輸出可接燈串,觸摸
臺燈上普通功率達到5W-10W,用作照明。一個觸摸按鍵控制LED輸出占空比,輸出可以階梯式加亮
或減亮,共有3檔亮度,比如遞減方式:
觸摸按鍵第1次 ON LED亮,亮度100%。
觸摸按鍵第2次 亮度40%。
觸摸第3次亮度10%。
觸摸第4次OFF。依次循環。
即亮度從高到低依次100%-40%-10%。觸摸IC芯片在OFF后有綠色功耗模式,不觸發按鍵10秒后,
進入低功耗,功耗10UA。觸摸調光IC的抗干擾能力較強,功能穩定。觸摸靈敏度可以調節,能適應
幾種不同的觸摸介質。

電位器調光板,旋鈕調光控制板
雙色溫臺燈線路板
循環定時蠟燭芯片,8小時開16小時關
電話咨詢
產品中心
聯系麗晶微
網站地圖