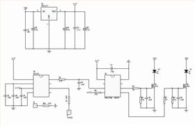
3段觸摸調光線路板,適用于觸摸臺燈和LED觸摸化妝鏡的生產使用。觸摸IC芯片工作電壓范圍
寬2.4-5.5V。觸摸電路板輸入電壓采用適配器DC=5V,給3.7V鋰電池充電功能,充電電流300MA。
充電帶有過充過放保護功能,當電壓達到4.3V時自動停止充電,當電壓降低到2.4V時,自動停止
放電。充電有指示燈,充電時一顆燈亮,充滿另一顆燈亮。
觸摸芯片上電不工作,即通電LED不亮。共有兩路LED輸出,輸出可接燈串,觸摸臺燈上普通功
率達到5W-10W,用作照明。一個觸摸按鍵控制兩路LED輸出,1路冷白,1路暖白,輸出可以單路或
兩路工作,共有3段:
按第1下,冷白燈亮。
按第2下,暖白燈亮。
按第3下,冷白+暖白燈亮。
按第4下,滅,循環。
OFF時LED初始打開亮度100%,當在某檔亮度時,按K1不改變當前亮度。觸摸IC芯片在OFF后有綠
色功耗模式,不觸發按鍵10秒后,進入低功耗,功耗10UA。觸摸IC的抗干擾能力較強,功能穩定。
觸摸靈敏度可以調節,能適應幾種不同的觸摸介質。

電位器調光板,旋鈕調光控制板
雙色溫臺燈線路板
循環定時蠟燭芯片,8小時開16小時關
電話咨詢
產品中心
聯系麗晶微
網站地圖