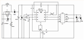
6小時工作18小時停紅外遙控太陽能閃燈IC芯片,太陽能板給1.2V電池充電,見光充電,充電
時不工作,無光時開始工作。定時芯片上電不工作,輸入由太陽能升壓IC供電,有一個輕觸按鍵
K1和遙控控制。上電觸發按鍵K1或遙控ON,每次打開默認是第一段模式,不定時一直工作。按鍵
和遙控功能切換,當遙控在某一模式時,按按鍵順序轉入下一模式。
定時IC芯片輸出LED燈串共有14檔亮度,上電打開默認是第8檔亮度。共8段模式,按鍵K1控制,
K1是模式轉換鍵,按一下轉下一模式,八段循環。閃燈IC八段模式功能描述。
第一模式:自動各功能連續循環變化,即由第二種模式到第七種模式自動變化。
第二模式:波浪式前進后退自動變化(二種速度變換)。
第三模式:跑馬式自動變化(四種速度),即對閃。
第四模式:單燈漸明漸暗自動變化(8 種速度)。
第五模式:跑馬式前進及后退,星星閃自動變化。
第六模式:兩路所有燈同時漸明漸暗(三種速度)。
第七模式:星星閃跑馬式自動變化。
第八模式:常亮功能。

電位器調光板,旋鈕調光控制板
雙色溫臺燈線路板
循環定時蠟燭芯片,8小時開16小時關
電話咨詢
產品中心
聯系麗晶微
網站地圖