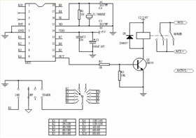
8小時工作-8小時停定時IC芯片,編號AFAD/5653,是一款多模式選擇循環定時IC,上電不工作,
當定時選擇腳接地時,是上電工作模式。定時芯片工作電壓 2.4-5.5V,當輸入電壓高于 5.5V時,
正極輸入端需要加一個3.3V或5V的穩壓芯片,保證芯片供電電壓。
定時器芯片計時時鐘采用外置32.768KHZ晶體時鐘振蕩,外圍元器件少,電路簡單,計時精準。
共有10種定時時間可選擇,24H工作(常開)、2H-22H、4H-20H,6H-18H,8H-16H,10H-14H,
12H-112H、4H-4H、6H-6H、8H-8H;用選擇腳選擇定時的時間。選擇好定時模式,按下開關,LED
輸出燈亮,定時時間到LED滅,循環定時。

電位器調光板,旋鈕調光控制板
雙色溫臺燈線路板
循環定時蠟燭芯片,8小時開16小時關
電話咨詢
產品中心
聯系麗晶微
網站地圖