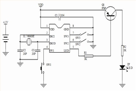
觸發按鍵24小時循環定時芯片,工作電壓2.4-5.5V,有上電工作或不工作選擇模式,當 SW2
接GND時,上電不工作,觸發一下 SW1 ,LED1點亮15 秒后滅,15秒工作中觸發SW1無效, 15秒
結束再次觸發 SW1 時,LED1 再亮15秒滅。當在15秒工作中斷開SW2,不改變TRYME時間,15秒后,
LED閃1下提示后。自動進入SW3當前的定時工作模式,開始循環定時。
當 SW2 斷開時,定時IC上電工作,進入當前定時模式,兩種定時時間由 SW3 選擇,當 SW3
接GND時定時IC芯片 8H ON/16H OFF 工作,當 SW3斷開時IC 6H ON/18H OFF 工作。

在定時工作模式時,觸發定時器芯片SW1開關,IC從當前定時工作模式,跳變為24小時的工作
模式(即LED1一直點亮),再次觸發 SW1 開關,關機(即LED1 熄滅)。此時再一次觸發SW1 開
關,進入當前循環定時模式,在定時模式切換到 24 小時工作模式過程中, LED1 閃一次提示模
式已切換,觸發SW1狀態循環。

電位器調光板,旋鈕調光控制板
雙色溫臺燈線路板
循環定時蠟燭芯片,8小時開16小時關
電話咨詢
產品中心
聯系麗晶微
網站地圖