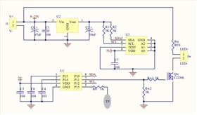
觸摸調光IC芯片,單個觸摸按鍵TP,一路LED燈輸出,無指示燈。初始上電,LED燈不亮。
此時按TP鍵開燈,第一次上電開燈的亮度占空比為50%。燈亮后如果長按TP鍵不松開,即進行
無極調光,短按是 ON/OFF 功能,適用于臺燈用觸摸調光電路板。
此觸摸調光芯片在LED燈亮的情況下長按(持續按鍵時間≥550MS)TP鍵可對LED燈進行無
級調光,一次長按上調,一次長按下調,松開后停留在當時亮度。LED燈由最低亮度調到最高
亮度調光時間為3S,最高和最低亮度占空比分別為 100%、2%。短按TP鍵可關燈。有不斷電記
憶功能,在不斷電情況下,每次關燈時的主燈亮度狀態會被記憶保存,再次開燈主燈以關燈
前的亮度亮燈。睡眠低功耗功能,5S 內無按鍵動作后芯片自動進入低功耗。

電位器調光板,旋鈕調光控制板
雙色溫臺燈線路板
循環定時蠟燭芯片,8小時開16小時關
電話咨詢
產品中心
聯系麗晶微
網站地圖