EC6D-5BD電子開關芯片:國產低功耗一鍵開關機解決方案
在當今的消費類電子產品市場中,隨著技術的不斷進步和消費者需求的日益多樣化,產品的設計越來越趨向于小型化、低功耗和智能化。EC6D-5BD電子開關芯片作為一款國產低功耗一鍵開關機芯片,憑借其獨特的功能和優勢,在眾多電子產品中脫穎而出,成為眾多設計師的首選。本文將詳細介紹EC6D-5BD電子開關芯片的特點、工作原理、應用場景以及實際使用中的注意事項,以幫助讀者更好地了解和應用這款優秀的芯片。
一、EC6D-5BD電子開關芯片的特點
EC6D-5BD電子開關芯片采用先進的CMOS制造工藝,實現了低功耗和高效能的完美結合。該芯片內置振蕩電阻,可直接DC6V電壓供電,無需額外的外部元件,大大簡化了電路設計,降低了成本。同時,其超低功耗特性使得產品在待機狀態下能夠長時間保持電量,延長了電池使用壽命,這對于依賴電池供電的便攜式電子產品尤為重要。
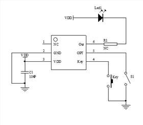
在功能方面,EC6D-5BD電子開關芯片提供了豐富的觸發功能和模式選擇。通過OPT引腳的不同連接狀態,用戶可以實現不同的功能模式。當OPT懸空時,芯片作為電子開關使用,上電后Out輸出高電平(Led滅),觸發Key按鍵后,Out輸出低電平(Led亮),再次觸發則Out翻轉為高電平(Led滅)。這種設計使得用戶可以通過簡單的按鍵操作實現設備的開關機功能,非常適合于需要頻繁開關的電子產品。
此外,EC6D-5BD電子開關芯片還支持SOS戶外求救模式。當OPT接地并接上Led時,長按Key按鍵1.5秒即可進入該模式,這對于戶外探險、野外作業等場景下的緊急求救具有重要意義。
在封裝方面,EC6D-5BD電子開關芯片采用了超薄DFN封裝,高度僅為0.55mm,這使得它非常適合于一些對芯片高度有要求的超薄產品上面,如杯墊燈等。這種封裝方式不僅滿足了產品的小型化需求,還提高了產品的可靠性和穩定性。
二、EC6D-5BD電子開關芯片的工作原理
EC6D-5BD電子開關芯片的工作原理相對簡單明了。在正常工作狀態下,芯片通過內部的振蕩電路產生穩定的時鐘信號,用于控制各個功能模塊的工作狀態。當OPT懸空時,芯片處于電子開關模式。上電后,Out引腳輸出高電平,此時Led燈熄滅。當用戶按下Key按鍵時,芯片檢測到按鍵信號并觸發內部邏輯電路,使Out引腳輸出低電平,此時Led燈點亮。當用戶再次按下Key按鍵時,Out引腳翻轉為高電平,Led燈熄滅。這種循環往復的過程實現了設備的開關機功能。
當OPT接地并接上Led時,芯片進入SOS戶外求救模式。此時,長按Key按鍵1.5秒即可觸發求救信號。芯片內部會生成特定的信號波形并通過Led燈閃爍的方式發出求救信號。這種設計使得用戶在緊急情況下能夠迅速發出求救信號,提高生存機會。
三、EC6D-5BD電子開關芯片的應用場景
EC6D-5BD電子開關芯片憑借其低功耗、一鍵開關機、SOS求救模式以及超薄封裝等特點,在消費類電子產品中具有廣泛的應用前景。以下是一些典型的應用場景:
1. 便攜式電子產品:如手機、平板電腦、MP3播放器等。這些產品通常需要頻繁開關機,且對電池壽命有較高要求。EC6D-5BD電子開關芯片的低功耗特性使得這些產品在待機狀態下能夠長時間保持電量,延長了電池使用壽命。同時,一鍵開關機功能提高了用戶的使用便捷性。
2. 智能家居設備:如智能燈泡、智能插座等。這些設備通常需要通過手機APP或遙控器進行遠程控制。EC6D-5BD電子開關芯片的電子開關功能使得這些設備能夠通過簡單的按鍵操作實現開關機功能,提高了用戶的使用體驗。
3. 戶外探險裝備:如手電筒、對講機等。這些設備在戶外探險、野外作業等場景下需要具備可靠的求救功能。EC6D-5BD電子開關芯片的SOS求救模式使得這些設備在緊急情況下能夠迅速發出求救信號,提高用戶的生存機會。
4. 超薄電子產品:如杯墊燈、超薄遙控器等。這些產品對芯片高度有較高要求。EC6D-5BD電子開關芯片的超薄封裝使得這些產品能夠滿足小型化需求,同時提高了產品的可靠性和穩定性。
四、EC6D-5BD電子開關芯片的實際使用注意事項
在實際使用EC6D-5BD電子開關芯片時,需要注意以下幾點:
1. 確保OPT引腳的連接狀態正確。根據應用需求選擇合適的連接狀態(懸空或接地),以實現所需的功能模式。
2. 注意按鍵的觸發方式。在實際應用中,按鍵的觸發方式可能因產品設計而異。因此,在設計和調試過程中需要確保按鍵的觸發方式符合芯片的工作要求。
3. 注意Led燈的連接和驅動能力。在使用SOS求救模式時,需要確保Led燈的連接正確且驅動能力足夠。同時,還需要注意Led燈的閃爍頻率和亮度是否符合實際應用需求。
4. 注意芯片的功耗和散熱問題。雖然EC6D-5BD電子開關芯片具有低功耗特性,但在實際應用中仍需注意功耗和散熱問題。特別是在高溫環境下使用時,需要采取相應的散熱措施以確保芯片的正常工作。
5. 注意芯片的可靠性和穩定性。在實際應用中,需要確保芯片的可靠性和穩定性。這包括芯片的封裝質量、引腳連接的可靠性以及工作環境等方面。只有確保芯片的可靠性和穩定性,才能保證產品的質量和性能。
綜上所述,EC6D-5BD電子開關芯片作為一款國產低功耗一鍵開關機芯片,在消費類電子產品中具有廣泛的應用前景。通過深入了解其特點、工作原理、應用場景以及實際使用中的注意事項,我們可以更好地應用這款優秀的芯片,為產品的設計和開發提供有力的支持。

電位器調光板,旋鈕調光控制板
雙色溫臺燈線路板
循環定時蠟燭芯片,8小時開16小時關
電話咨詢
產品中心
聯系麗晶微
網站地圖