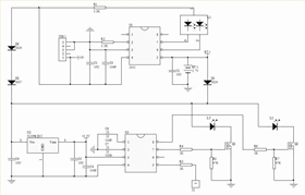
ECM20170417-V02是一款單鍵觸摸開關電路板,輸入電壓采用適配器DC=5V,3.7V鋰電池充電功能,
可邊充邊用,負載接入5V電壓不影響充電功能,充電電流可調,有過充過放保護。這款觸摸芯片功能
適用于各種觸摸臺燈、觸摸LED化妝鏡的生產。
單鍵觸摸IC 共有兩路LED輸出,上電不工作,一個按鍵控制,第1次觸摸按鍵 ON LED1亮,觸摸
按鍵第2次 轉換成 LED2亮,LED1滅。觸摸第3次LED2滅,依次循環。OFF后有綠色功耗模式,不觸發
按鍵10秒后,進入低功耗。這款觸摸IC芯片采用單片機編程,功能可修改調整,可根據客戶需求進行
專項觸摸方案定制,出樣快,功能穩定性強。

電位器調光板,旋鈕調光控制板
雙色溫臺燈線路板
循環定時蠟燭芯片,8小時開16小時關
電話咨詢
產品中心
聯系麗晶微
網站地圖