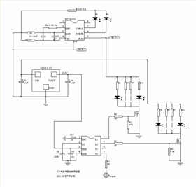
單鍵兩路觸摸變色調光IC芯片,廣范用于觸摸臺燈電路板的生產和LED化妝鏡觸摸線路板的生產。
觸摸芯片的工作電壓2.4-5.5V。觸摸電路板輸入電壓通常采用適配器DC=5V,給3.7V鋰電池充電功
能,充電電流300MA。充電帶有過充過放保護功能,當電壓達到4.2V時自動停止充電,當電壓降低
到2.4V時,自動停止放電。充電有指示燈,充電時一顆燈亮,充滿另一顆燈亮。
觸摸IC上電不工作,共有兩路LED燈輸出,一路冷白LED1,一路暖白LED2,初始打開亮度50%。有
一觸摸開關K1控制,短按循環轉換LED工作模式,變換燈光,長按無極調光功能。
短按第1下LED1燈亮。
短按第2下LED2亮,LED1滅。
短按第3下全滅,依次循環。
即冷白--暖白--滅待機。觸摸IC芯片在短按轉換燈光時LED亮度不變。長按按鍵燈光開始無極調光,
長按第1次加亮度,長按第2次減亮度,觸摸循環,最低亮度2%,最高100%。

電位器調光板,旋鈕調光控制板
雙色溫臺燈線路板
循環定時蠟燭芯片,8小時開16小時關
電話咨詢
產品中心
聯系麗晶微
網站地圖