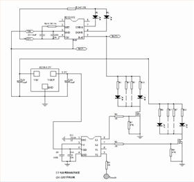
單鍵兩路觸摸調光電路板,觸摸芯片工作電壓2.4-5.5V,輸入電源DC5V給3.7V鋰電池充電,充
電電流最大可達800MA/H,充電帶有過充過放保護。這款觸摸調光線路板適用于家庭用觸摸臺燈和
觸摸LED化妝鏡的生產。
觸摸PCBA 上電不工作。共有兩路LED燈輸出,一路冷白 LED1,一路暖白 LED2,初始打開亮度
50%。有一觸摸開關K1控制,短按循環轉換LED工作模式,短按第1下LED1燈亮,短按第2下LED2亮,
LED1 滅。短按第3下全滅,依次循環。即冷白--暖白--滅待機。轉換時LED亮度不變。長按按鍵無
極調光,長按第1次加亮度,長按第2次減亮度,循環。最低亮度2%,最高100%。這款觸摸調光板靈
敏度高,觸摸穩定性好,自進入市場以來,深得客戶好評。

電位器調光板,旋鈕調光控制板
雙色溫臺燈線路板
循環定時蠟燭芯片,8小時開16小時關
電話咨詢
產品中心
聯系麗晶微
網站地圖