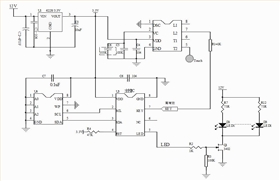
觸摸調光電路板輸入電壓DC=12V,單個觸摸按鍵控制,一路LED燈串輸出。初始上電不工作,
短按TP鍵 LED開燈帶漸亮緩沖,開燈LED燈的亮度占空比為50%,開燈時LED燈由滅緩沖到50%亮
度的緩沖時間為3S。
觸摸PCBA打開燈亮后長按TP鍵進行無極調光。一次長按上調加亮度,一次長按下調減亮度,
松開后停留在當時亮度。當達到最高或最低亮度還不松開,LED燈亮度不再變化,只能松開后
反向調節。LED燈由最低亮度調到最高亮度的滿亮程調光時間為3S,最高和最低亮度占空比分
別為100%、5%。燈亮的情況下短按TP鍵關燈,LED (PWM)輸出無頻閃現象。
LED燈亮度有記憶功能(斷電源和不斷電源時都有),每次關燈時的LED燈亮度狀態會被記
憶保存,再次開燈LED燈以關燈前的亮度亮燈。關燈時帶漸滅緩沖,關燈時LED燈由100% 亮度
緩沖到滅的緩沖時間為5S。燈不亮的情況下5秒內無按鍵動作后芯片進入低功耗模式。
深圳市麗晶微電子科技,15年來,專注于定時IC,定時芯片,觸摸IC芯片和小家電類產品
IC芯片的方案定制。公司開發的循環定時芯片大量應用于電子蠟燭燈產品,開發的多款觸摸開
關電路板,觸摸調光電路板,觸摸臺燈PCBA,被客戶廣泛用于觸摸臺燈和觸摸LED化妝鏡的生產
中。咨詢電話:0755-29100085。

電位器調光板,旋鈕調光控制板
雙色溫臺燈線路板
循環定時蠟燭芯片,8小時開16小時關
電話咨詢
產品中心
聯系麗晶微
網站地圖