EC340EGB定時器芯片功能應用:
在現代電子技術的發展浪潮中,定時器芯片作為嵌入式系統、消費電子、工業自動化等領域不可或缺的基礎元件,其性能的優化與功能的多樣化一直是行業關注的焦點。今天,我們將深入探討一款具體而實用的定時器芯片——EC340EGB,該芯片以其SOP-8貼片封裝、寬泛的工作電壓范圍、極低的功耗、強大的抗干擾能力以及靈活的定時控制特性,在眾多同類產品中脫穎而出,成為眾多設計者的首選。
EC340EGB定時器芯片概述
EC340EGB定時器芯片,采用先進的CMOS制造工藝,不僅確保了器件的小型化與輕量化,還極大地降低了功耗,使其非常適合于對電源管理要求嚴格的應用場景。其SOP-8貼片封裝形式,不僅便于PCB布局與布線,還提高了生產自動化程度,降低了組裝成本。工作電壓范圍設定在2.2V至5V之間,這一寬泛的電壓適應性使得EC340EGB能夠輕松融入多種電源環境中,無論是低電壓微控制器系統還是標準電壓的數字電路,都能游刃有余。
低功耗與高效能
談及功耗,EC340EGB的表現尤為亮眼。在正常工作模式下,芯片的工作電流僅為100μA,而在待機或靜態狀態下,更是低至3μA,這對于需要長時間運行且對電池壽命有嚴格要求的設備而言,無疑是一個巨大的福音。低功耗設計不僅延長了設備的續航時間,也減少了對環境的影響,符合當前綠色、節能的發展趨勢。
強大的抗干擾能力與靈活的定時控制
在復雜的電磁環境中,EC340EGB展現出了卓越的抗干擾能力。這得益于其內部精心設計的電路布局與濾波機制,有效抵御了外部噪聲的干擾,確保了定時控制的精準與穩定。定時時間范圍寬廣,用戶可根據實際需求,在8倍至512倍之間靈活選擇,這種高度可配置性為設計提供了極大的靈活性。
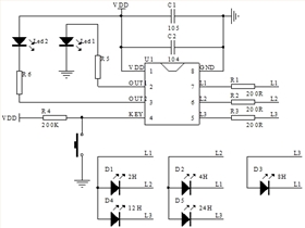
尤為值得一提的是,EC340EGB采用了獨特的觸發機制:上電后默認不計時,只有當接收到按鍵觸發信號時,才開始計時。這一設計避免了不必要的功耗浪費,同時也為用戶提供了更為直觀的定時啟動方式。計時結束后,Out引腳輸出由低電平轉為高電平,表明定時周期已完成。值得注意的是,一旦計時開始,中途的再次觸發將不會中斷當前計時過程,確保了定時控制的連續性和準確性。
應用場景與優勢分析
EC340EGB定時器芯片的應用領域廣泛,從簡單的延時開關、LED閃爍控制,到復雜的工業自動化控制系統中的時間同步與事件調度,都能見到它的身影。在智能家居領域,它可以用作智能燈泡的定時開關,實現自動照明控制,提升居住舒適度;在醫療設備中,作為定時提醒或安全保護的關鍵組件,確保治療過程的精確執行與患者安全;在汽車電子系統中,則可應用于車窗防夾保護、燈光延時熄滅等功能,增強駕駛的便捷性與安全性。
設計與實現細節
在實際設計中,設計者需要充分考慮EC340EGB的外圍電路配置,包括電源電路、觸發電路、輸出驅動電路等,以確保芯片能夠穩定、可靠地工作。特別是觸發電路的設計,需要確保按鍵的可靠觸發與去抖動處理,避免因誤觸發導致的定時誤差。同時,輸出驅動電路的設計也需考慮負載特性,確保輸出信號的穩定性和驅動能力。
此外,EC340EGB的編程與配置也是設計過程中的重要環節。雖然該芯片主要依賴硬件邏輯實現定時功能,但部分高級功能或特殊定時模式可能需要通過軟件配置實現。因此,熟悉芯片的寄存器設置、中斷機制以及時序要求是必不可少的。
展望未來
隨著物聯網、人工智能等新興技術的快速發展,對定時器芯片的需求也在不斷升級。EC340EGB以其低功耗、高性能、高可靠性以及靈活的定時控制特性,無疑為當前的電子系統設計提供了強有力的支持。未來,隨著技術的不斷進步,我們期待看到更多像EC340EGB這樣集成度更高、功能更豐富、功耗更低的定時器芯片問世,為電子產品的智能化、網絡化發展注入新的活力。
總之,EC340EGB定時器芯片以其獨特的優勢,在眾多應用場景中發揮著不可替代的作用。無論是對于專業設計師還是電子愛好者而言,掌握這款芯片的特點與應用方法,都將為他們的設計之路增添一份有力的武器。隨著技術的不斷迭代與市場的持續拓展,EC340EGB定時芯片必將在更廣闊的舞臺上綻放光彩。

電位器調光板,旋鈕調光控制板
雙色溫臺燈線路板
循環定時蠟燭芯片,8小時開16小時關
電話咨詢
產品中心
聯系麗晶微
網站地圖