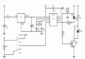
紅外遙控定時搖擺蠟燭IC芯片,工作電壓DC=2.4-5.5V。撥動開關3檔控制:TIMER-ON-OFF。3種
模式:模式1:當開關撥到TIMER檔時,5H亮-19H滅自動循環定時功能,此時搖控不起作用。模式2:
當開關撥到ON檔時,24H一直工作,此時搖控起作用。遙控器10個按鍵,按鍵功能如下:
《1》ON鍵:當蠟燭芯片在OFF狀態或定時狀態時按下按鍵,打開無定時一直工作。在定時狀態下按
按鍵滅0.5秒閃爍提示并改變定時狀態為不定時狀態。
《2》OFF鍵:當蠟燭IC在任何工作狀態下,按一下停止工作,按下無閃爍提示。
《3》2H鍵:按下按鍵LED滅0.5秒閃爍提示,進入2H亮-22H滅模式,按下不改變輸出模式。
《4》4H鍵:按下按鍵LED滅0.5秒閃爍提示,進入4H亮-20H滅模式,按下不改變輸出模式。
《5》6H鍵:按下按鍵LED滅0.5秒閃爍提示,進入6H亮-18H滅模式,按下不改變輸出模式。
《6》8H鍵:按下按鍵LED滅0.5秒閃爍提示,進入8H亮-16H滅模式,按下不改變輸出模式。
以上4種定時模式,當定時芯片在定時亮的狀態下,重新按按鍵重新計時。在定時滅的狀態下,只
有ON和OFF按鍵起作用,按其余按鍵無效,此時按 ON鍵進入不定時一直工作模式,按OFF鍵關閉循
環定時滅狀態,進入待機狀態,這時按定時IC OFF鍵LED亮0.5秒提示。
《7》Candle鍵:按下按鍵LED蠟燭閃爍,在定時狀態下按按鍵滅0.5秒閃爍提示,在ON狀態下不提
示,按下不改變定時功能。
《8》Light鍵: 按下按鍵LED常亮不閃,在定時狀態下按按鍵滅0.5秒閃爍提示,在ON狀態下不提
示,按下不改變定時功能。
《9》— 減亮鍵:按下按鍵減一檔亮度,在定時狀態下按按鍵滅0.5秒閃爍提示,在ON狀態下不提
示,按下不改變定時功能。
《10》+ 加亮鍵:按下按鍵加一檔亮度,在定時狀態下按按鍵滅0.5秒閃爍提示,在ON狀態下不提
示,按下不改變定時功能。

電位器調光板,旋鈕調光控制板
雙色溫臺燈線路板
循環定時蠟燭芯片,8小時開16小時關
電話咨詢
產品中心
聯系麗晶微
網站地圖