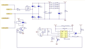
開關選擇24小時循環定時器芯片,定時模式多樣,睡眠功耗低,低至5ua以下。工作電壓范圍
寬,定時IC工作電壓2.4V-5.5V。有9種不同的循環定時模式。定時時間到自動停止工作,自動開
始工作,使用方便,可設定時間為:
2小時ON~ 22小時OFF
4小時ON~ 4小時OFF
4小時ON~ 20小時OFF
6小時ON~ 6小時OFF
8小時ON~ 8小時OFF
8小時ON~ 16小時OFF
10小時ON~ 14小時OFF
定時IC芯片上電后,如果晶振不起振,芯片不能工作。時鐘振蕩采用32.768KHZ晶體振蕩,計
時精準,無誤差。定時芯片用IO來選擇定時模式,當某IO接通地時,工作為對應的定時時間。

電位器調光板,旋鈕調光控制板
雙色溫臺燈線路板
循環定時蠟燭芯片,8小時開16小時關
電話咨詢
產品中心
聯系麗晶微
網站地圖