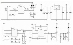
三段觸摸調光電路板,工作電壓DC可在12V以內,給3.7V鋰電池充電功能,充電電流300MA/時。
充電有過充過放保護功能,當電池電壓達到4.2V時自動停止充電,當電壓降低到2.9V時,自動停
止放電,這款觸摸線路板適用于觸摸臺燈或觸摸LED化妝鏡的生產。
觸摸電路板上電不工作,共有2路LED輸出,1路接冷白燈,1路接暖白燈,兩個按鍵K1和K2控制
功能。K1:燈光模式轉換鍵,按第1下,冷白燈亮。
按第2下,暖白燈亮。
按第3下,冷白+暖白燈亮。
按第4下,滅,循環。
OFF狀態下觸摸一下開關鍵,LED初始打開亮度100%,當在某檔亮度時,按K1按鍵不改變當前亮度。
K2:是亮度控制鍵,長按無極調光功能,一次長按減小亮度,一次長按增加亮度。 OFF狀態下,觸
摸調光板的靜態功耗很低,低至10UA。

電位器調光板,旋鈕調光控制板
雙色溫臺燈線路板
循環定時蠟燭芯片,8小時開16小時關
電話咨詢
產品中心
聯系麗晶微
網站地圖