一.功能說明
供電方式:3.7v鋰電
一路觸發輸入,三路LED輸出,
紅藍燈交替頻閃功能(紅,藍燈各8顆)、照明功能)(手電筒燈)
上電不工作,觸發按鍵長按2秒開關機,開機默認紅藍燈交替快閃
短按一下,紅藍燈交替慢閃;
再短按一下,紅藍燈交替爆閃3次;
再短按一下,紅藍燈交替爆閃6次;
再短按,LED手電筒照明燈常亮;
再短按回到初始狀態,紅藍燈快閃,依次循環.
充電管理功能:電池電壓3.7V;充電時紅燈亮,充滿綠燈亮。
最大充電電流為500mAH。
二.電氣參數(VDD=3.0V TA=25℃)
三.封裝腳位圖
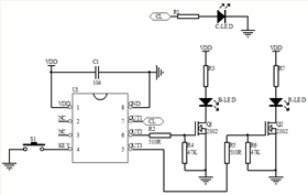
四.電路圖參考
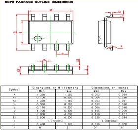
五.封裝尺寸圖
六.版本說明
深圳市麗晶微電子科技有限公司,專注于警示燈芯片,紅藍雙閃肩燈芯片,LED爆閃信號燈肩燈指示燈芯片,夜跑夜行騎行尾燈芯片,鞋燈閃燈IC芯片方案開發,咨詢熱線:0755-29100085

太陽能自行車閃燈IC
頭盔警示燈芯片
ECJ5051-325D02 自行車尾燈芯片
電話咨詢
產品中心
聯系麗晶微
網站地圖