EC200910-67A146銀行塔閃燈IC芯片
一.功能說明
供電方式:DC4.5V。一路按鍵輸入控制,四路LED輸出。
上電不工作,觸發一下按鍵第1顆LED亮1秒后熄滅,再第2顆LED亮1秒熄滅、第3顆LED亮1秒熄滅,然后第4顆LED亮1秒熄滅,整個周期共4秒。中途觸發無效。
二.電氣參數(VDD=5.0V TA=25℃)
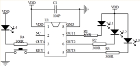
三.封裝腳位圖(SOP-8)
五.封裝尺寸圖(SOP-8)
六.版本說明
深圳市麗晶微電子科技有限公司,專注于LED閃燈芯片IC,閃燈控制IC,電子玩具禮品閃燈IC,LED閃燈單片機方案開發,咨詢熱線:0755-29100085

閃燈IC芯片
閃燈芯片三燈七彩閃
6燈順閃IC芯片
3燈多段閃IC芯片
循環定時燈串IC芯片
電話咨詢
產品中心
聯系麗晶微
網站地圖