EC340EGC 定時器芯片CMOS 制造工藝,低功耗工作電壓:2.0-4.8V。一個按鍵輸入控制,一路電平信號輸出。 上電不工作OUT高電平,短按下輸出低電平開始計時。計時結束后反轉為高電平,計時過程中觸發無效。若按鍵KEY直接接地,則上電計時輸出低電平,計時結束后輸出反轉為高電平。
一、功能及應用 EC340EGC 定時器芯片
CMOS 制造工藝,低功耗工作電壓:2.0-4.8V。一個按鍵輸入控制,一路電平信號輸出。
上電不工作OUT高電平,短按下輸出低電平開始計時。計時結束后反轉為高電平,計時過程中觸發無效。
若按鍵KEY直接接地,則上電計時輸出低電平,計時結束后輸出反轉為高電平。
計時時間可用振蕩電阻調整,當振蕩腳OSCR--OSCO電阻值為零時,計時時間為1.5秒-2.0秒(根據電壓不同差異),有不同計時模式選擇。
備注:一般不建議使用振蕩電阻極限狀態。
二、電氣參數 (VDD=3.0V,GND=0V,Ta=25℃)
Characteristies
Sym
Min
Typ
Max
Unit
Remarks
工作電壓
Vdd
2.0
3
4.8
V
工作電流
Iop
100
200
µA
No load
靜態電流
Isb
2
µA
No load
LED推動電流
IOL
30
mA
@VDS=1.0V
LED推動電流
IOH
10
mA
@VDS=2.0V
工作溫度
Temp
0
25
60
℃
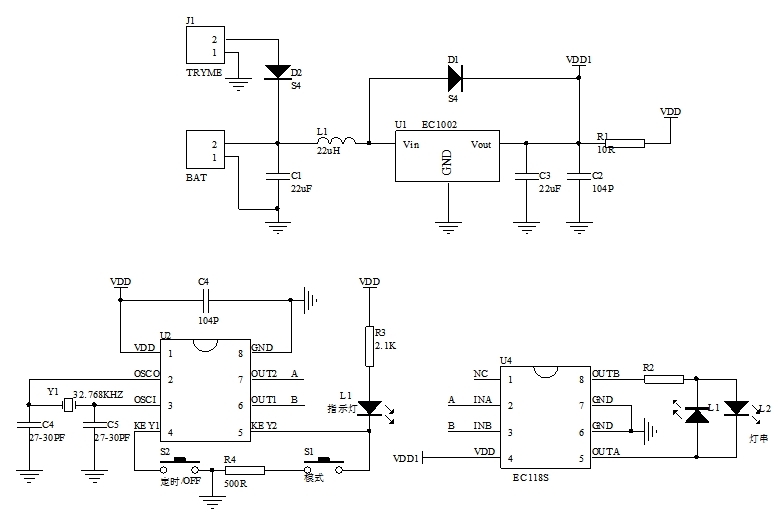
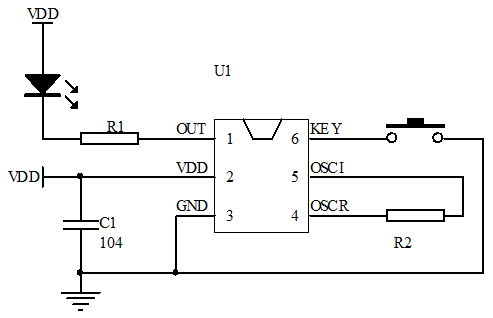
三、參考電路圖
參考電路圖二(SOT23-6):推LED
參考電路圖三(SOP-8)
以上電路僅供參考,如有修改,恕不另行通知!
四、外接電阻頻率測試參數
用戶應用時因生產批不同、VDD電壓不一致、振蕩電阻差異、負載等因素,定時時間會有變化。不建議振蕩頻率超出6KHz-600KHz,振蕩頻率在極限狀態可能會使振蕩不穩定。
R2時間選擇方法:
|
KEY1、KEY2 懸空 |
||||
|
電阻 |
3V |
定時時間 |
4.5V |
定時時間 |
|
0Ω |
|
2.5 S |
|
1.5 S |
|
10K |
1.35MHz |
5 S |
1.6MHz |
4 S |
|
20K |
930KHz |
8 S |
1.05M |
7 S |
|
33K |
723K |
11 S |
800K |
10 S |
|
51K |
480K |
16 S |
517K |
15 S |
|
75K |
370K |
23 S |
350K |
22 S |
|
100K |
276K |
30 S |
289K |
28 S |
|
150K |
191K |
43 S |
197K |
41 S |
|
200K |
149K |
56 S |
153K |
53 S |
|
240K |
126K |
67 S |
129K |
64 S |
|
300K |
95K |
84 S |
97K |
80 S |
|
390K |
79K |
110 S |
81K |
105 S |
|
510K |
61K |
136 S |
62K |
129 S |
|
560K |
54K |
154 S |
54K |
147 S |
|
620K |
51.1K |
171 S |
51K |
164 S |
|
750K |
39.7K |
206 S |
40K |
195 S |
|
820K |
37K |
230 S |
37K |
220 S |
|
1M |
32K |
270 S |
32K |
255 S |
|
1.5M |
22K |
400 S |
22K |
380 S |
|
2M |
16K |
526 S |
16K |
500 S |
|
3M |
11K |
780 S |
11K |
735 S |
|
4.7M |
7.2K |
1220 S |
7.2K |
1130 S |
|
5.1M |
6.3K |
1300 S |
6.3K |
1230 S |
|
10M |
3.2K |
2921 S |
3.2K |
2621 S |
|
15M |
2.1K |
4394 S |
2.2K |
3813 S |
定時模式選擇說明:
|
KEY2 |
KEY1 |
定時時間 |
|
懸空 |
懸空 |
標準定時參考上表 |
|
懸空 |
接VDD |
8倍標準定時 |
|
接VDD |
懸空 |
64倍標準定時 |
|
接VDD |
接VDD |
512倍標準定時 |
五、封裝腳位圖(SOT23-6)
六、 PIN腳功能描述(SOT23-6)
|
腳位 |
符號 |
功 能 說 明 |
|
1 |
OUT |
LED輸出,低電平有效 |
|
2 |
VDD |
電源正 |
|
3 |
GND |
電源負 |
|
4 |
OSCR |
振蕩電阻 |
|
5 |
OSCI |
振蕩電阻 |
|
6 |
KEY |
觸發開關 |
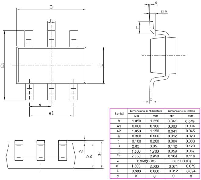
七、封裝尺寸圖(SOT23-6)
|
麗晶微芯片定制案例之遙控七彩潛水燈 深圳市某電子有限公司的李經理想開發一款遙控七彩閃燈IC芯片,用在戶外七彩潛水燈產品上面,之前李先生找到其他芯片定制的公司,未能達到理想的功能要求,后來找到了麗晶微電子。在業務與李經理的詳細溝通后了解到,其之前定制開發的樣品經測試,芯片靜態功耗太大.....查看詳情》》 |
|
麗晶微芯片定制案例之遙控電子蠟燭系列 惠州市某電子科技公司的劉經理想定制一批遙控電子蠟燭IC芯片,惠州市某電子公司專業研發生產銷售室內電子蠟燭,室外電子蠟燭,遙控定時電子蠟燭等多種電子蠟燭系列產品。隨著出口市場競爭壓力越來越大,劉經理在與多家芯片定制的公司合作后.....查看詳情》》 |
麗晶微創立于2002年,擁有一批技術精湛的的技術骨干,以及有著豐富經驗的電路設計團隊和專業創新能力高科技人才;工廠設備齊全,實力雄厚
研發團隊會根據您的需求,提供一整套按需定制的解決方案,在技術上保證產品品質、穩定性、可靠性,能更好的解決客戶產品遇到的技術服務問題
臺灣資深程序設計師全程電路設計,每一線路的放置都考慮他的穩定可靠性,內置多重電路保護,微安級別的待機功耗;同時與QVC、PLG、迪斯尼等代工廠的芯片材料供應商強強聯手
完善服務體系,高效,優質的為客戶提供全程技術跟蹤服務;7*24小時貼心服務,免費提供技術指導,幫助客戶解決產品問題,降低生產成本
深圳市麗晶微電子科技有限公司
作為早期成立的從事半導體器件設計制作的企業之一,專注從事模擬電路及數字模擬混合電路開發設計的高技術企業,
主要專業從事CMOS消費類IC:閃燈IC,音樂IC,語音IC,紅外線遙控類,LED控制類驅動類、電源管理類集
成電路產品以及MCU類的設計研發和銷售的企業,提供標準品類和客戶委托開發MASK.....
|
|


