電子蠟燭IC芯片線路板ECH210618-1306-FA4B遙控定時搖擺蠟燭芯片 三檔撥動開關,三種工作狀態:ON、OFF、TIMER,兩路輸出:1路LED、1路搖擺線圈 OFF檔:關閉 ON檔:不定時,LED、搖擺線圈一直工作 TIMER檔:工作5小時-關閉19小時,24小時循環, 5小時后LED、搖擺線圈停止工作,撥動開關至“TIME”檔提示閃一下。任何檔位,TY-ME有效 遙控器功能(用戶碼:807F):
ECH210618-1306-FA4B遙控定時搖擺蠟燭芯片
一、功能說明
三檔撥動開關,三種工作狀態:ON、OFF、TIMER,兩路輸出:1路LED、1路搖擺線圈
OFF檔:關閉
ON檔:不定時,LED、搖擺線圈一直工作
TIMER檔:工作5小時-關閉19小時,24小時循環, 5小時后LED、搖擺線圈停止工作,撥動開關至“TIME”檔提示閃一下。任何檔位,TY-ME有效
遙控器功能(用戶碼:807F):
ON鍵:碼值“1A”開啟功能,無論什么狀態下都無定時
OFF鍵:碼值“05”關閉所有功能
二、電氣參數(VDD=5.0V TA=25℃)
參數
符號
最小值
典型值
最大值
單位
條件
工作電壓
VDD
2.4
3.0
5.0
V
工作電流
IOP
1.6
mA
VDD=3.0V,輸出懸空
靜態電流
ISTB
3
uA
VDD=3.0V,輸出關閉
驅動電流
Iol
30
mA
VDD=3.0V,Vol=0.6V
工作溫度
TA
-10
25
70
℃
儲存溫度
Tstg
-20
25
100
℃
三、封裝腳位圖(SOP-8)
四、PIN引腳說明及功能描述
管腳號
符號
功能描述
1
VDD
電源正
2
OSCO
晶振
3
OSCI
晶振
4
IR
紅外接收
5
OUT1
LED輸出,低有效
6
OUT2
線圈輸出,低有效
7
OPT
TIMER/ON選擇腳
8
GND
電源負
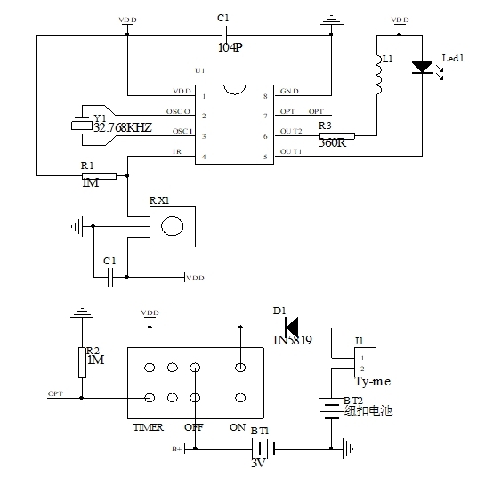
五、電路參考圖
六、封裝尺寸圖(SOP-8)
七、版本說明:
版本
日期
描述
ECH210618-34C2-FA4B
2021/6/18
V01初版
ECH210618-V11-2DE0-FA4B
2021/6/22
V02改遙控ON取消定時
ECH210618-1306-FA4B
2022/2/10
改定時為5-19H
|
麗晶微芯片定制案例之遙控七彩潛水燈 深圳市某電子有限公司的李經理想開發一款遙控七彩閃燈IC芯片,用在戶外七彩潛水燈產品上面,之前李先生找到其他芯片定制的公司,未能達到理想的功能要求,后來找到了麗晶微電子。在業務與李經理的詳細溝通后了解到,其之前定制開發的樣品經測試,芯片靜態功耗太大.....查看詳情》》 |
|
麗晶微芯片定制案例之遙控電子蠟燭系列 惠州市某電子科技公司的劉經理想定制一批遙控電子蠟燭IC芯片,惠州市某電子公司專業研發生產銷售室內電子蠟燭,室外電子蠟燭,遙控定時電子蠟燭等多種電子蠟燭系列產品。隨著出口市場競爭壓力越來越大,劉經理在與多家芯片定制的公司合作后.....查看詳情》》 |
麗晶微創立于2002年,擁有一批技術精湛的的技術骨干,以及有著豐富經驗的電路設計團隊和專業創新能力高科技人才;工廠設備齊全,實力雄厚
研發團隊會根據您的需求,提供一整套按需定制的解決方案,在技術上保證產品品質、穩定性、可靠性,能更好的解決客戶產品遇到的技術服務問題
臺灣資深程序設計師全程電路設計,每一線路的放置都考慮他的穩定可靠性,內置多重電路保護,微安級別的待機功耗;同時與QVC、PLG、迪斯尼等代工廠的芯片材料供應商強強聯手
完善服務體系,高效,優質的為客戶提供全程技術跟蹤服務;7*24小時貼心服務,免費提供技術指導,幫助客戶解決產品問題,降低生產成本
深圳市麗晶微電子科技有限公司
作為早期成立的從事半導體器件設計制作的企業之一,專注從事模擬電路及數字模擬混合電路開發設計的高技術企業,
主要專業從事CMOS消費類IC:閃燈IC,音樂IC,語音IC,紅外線遙控類,LED控制類驅動類、電源管理類集
成電路產品以及MCU類的設計研發和銷售的企業,提供標準品類和客戶委托開發MASK.....
|
|

