新浪微博|微信關注
| 收藏本站|
在線留言| 網(wǎng)站地圖
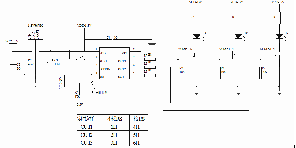
輸出高電平,
有定時快速測試功能
一般用于家用電器開關,電子禮品,照明燈飾做定時器控制
深圳市麗晶微電子科技有限公司 備案號:粵ICP備14018692號
全國服務熱線: 0755-29100085 QQ:481892642
傳真: 0755- 29100092 郵箱:szecm@163.com
公司地址:廣東省深圳市寶安區(qū)沙井新橋街道上星路萬科星城商業(yè)中心2棟寫字樓402-405室
工廠地址:深圳市寶安區(qū)福永鎮(zhèn)福海工業(yè)區(qū)A區(qū)A4棟3樓
