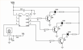
紅外遙控呼吸閃燈IC芯片,工作電壓DC=2.4-5.5V。芯片上電不工作,共有三路0.5W的白光LED輸
出:定義為LED1、LED2、LED3。此閃燈IC是紅外遙控控制,按遙控ON鍵打開,初始打開工作方式 是
SMOOTH模式。閃燈芯片工作電流小,靜態功耗低。按鍵功能如下:
ON按鍵,打開工作,ON打開后其它按鍵才有效。
OFF按鍵,關閉IC。
FLASH按鍵,遙控按鍵FLASH控制LED3亮5分鐘--3個LED全亮5分鐘-- LED3滅、LED1和LED2亮5分鐘,
一直循環。
STROBE按鍵,遙控按鍵STROBE控制LED1和LED2循環漸亮2秒--漸滅2秒。
FADE按鍵,遙控按鍵FADE控制LED3循環漸亮2秒—漸滅2秒。
SMOOTH按鍵,遙控按鍵SMOOTH控制循環重復LED1和LED2漸亮2秒-漸滅2秒;隔0.5秒后LED3漸亮2秒-
漸滅2秒;隔0.5秒后3個LED全亮10秒-漸滅2秒;隔0.5秒后重復循環以上工作方式。
遙控按鍵控制LED3一直長亮。
遙控按鍵控制LED1和LED2一直長亮。
遙控按鍵控制3個LED全部一直長亮。
遙控器的碼為807F的碼。
遙控閃燈IC芯片在OFF狀態時按ON都是重新工作。

電位器調光板,旋鈕調光控制板
雙色溫臺燈線路板
循環定時蠟燭芯片,8小時開16小時關
電話咨詢
產品中心
聯系麗晶微
網站地圖