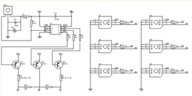
紅外遙控七彩潛水燈IC芯片,工作電壓2.4-5.5V,是一款多樣變化的七彩閃燈IC芯片。
21鍵紅外遙控器遙控,遙控距離遠、靈敏度高。閃燈IC 閃爍多樣性,有七彩閃爍,七彩
漸明漸暗,紅綠藍跑馬閃等。
閃燈芯片上電就工作,紅、綠、藍、跑馬閃。按按鍵有對應的功能,快按鍵:可以加
快閃爍速度。慢按鍵:可以減慢閃爍速度。ON 按鍵:打開,具有記憶閃爍模式和速度的
記憶功能。OFF按鍵:關閉IC。FLASH按鍵:七彩閃爍,R,G,B,RG,GB,RB,RGB。STROBE 按
鍵:齊閃,在原來顏色基礎上齊閃。FADE按鍵:七彩漸明暗,R,RB,RGB。SMOOTH 按鍵:
紅綠藍跑馬閃。

電位器調光板,旋鈕調光控制板
雙色溫臺燈線路板
循環定時蠟燭芯片,8小時開16小時關
電話咨詢
產品中心
聯系麗晶微
網站地圖