多秒定時IC芯片,CMOS 生產制造工藝,自身功耗低。多用于電子禮品類。工作電壓寬,抗干擾能力強。OUT 輸出電平可選,定時時間范圍寬,定時OPTION 為8 倍差。上電輸出高電平,按鍵開始定時,LED1 輸出低電平,8秒時間定時,定時時間到,LED1 輸出高電平。
一、功能及應用 EC340EGB定時IC芯片
CMOS 生產制造工藝,自身功耗低。多用于電子禮品類。工作電壓寬,抗干擾能力強。OUT 輸出電平可選,定時時間范圍寬,定時OPTION 為8 倍差。上電輸出高電平,按鍵開始定時,LED1 輸出低電平,8秒定時IC芯片,定時時間到,LED1 輸出高電平。
二、電氣參數 (VDD=3.0V,GND=0V,Ta=25℃)
|
Characteristies |
Sym |
Min |
Typ |
Max |
Unit |
Remarks |
|
工作電壓 |
Vdd |
2.2 |
3 |
5 |
V |
|
|
工作電流 |
Iop |
|
|
200 |
µA |
No load |
|
靜態電流 |
Isb |
|
|
2 |
µA |
No load |
|
LED推動電流 |
Iol |
30 |
|
|
mA |
Vdd=3V,Vds=1.2V |
|
振蕩頻率 |
Fosc |
|
|
|
KHz |
外接電阻 |
|
工作溫度 |
Temp |
0 |
25 |
60 |
℃ |
|
三、IC腳位邦定圖
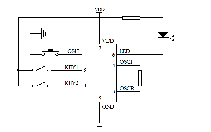
四、參考電路圖
五、外接電阻頻率測試參數
時間選擇方法:
KEY1=0,KEY2=0 都懸空,定時時間如下表
KEY1=VDD,KEY2=VDD 同時接VDD,定時時間是表中512的倍
KEY1=VDD,KEY2=0 定時時間是表中8的倍
KEY1=0,KEY2=VDD 定時時間是表中64的倍
|
KEY1=0 KEY2=0 |
||||
|
R |
3V |
時間 |
4.5V |
時間 |
|
20K |
841.8KHz |
10S |
1.03M |
8S |
|
30K |
688.2K |
12S |
818.8K |
10S |
|
39K |
589.6K |
14S |
679.5K |
12S |
|
51K |
492.7K |
17S |
559.8K |
15S |
|
75K |
385.7K |
22S |
422.7K |
20S |
|
100K |
314.5K |
27S |
340.5K |
25S |
|
150K |
226.1K |
37S |
237.7K |
35S |
|
200K |
173.0K |
48S |
180.7K |
46S |
|
240K |
152.9K |
55S |
157.3K |
53S |
|
300K |
114.3K |
73S |
117.6K |
71S |
|
390K |
97.17K |
86S |
98.40K |
85S |
|
510K |
76.10K |
110S |
77.0K |
108S |
|
750K |
50.25K |
167S |
49.70K |
169S |
|
1M |
40.30K |
208S |
40.25K |
208S |
|
1.2M |
31.20K |
269S |
30.70K |
273S |
|
1.5M |
27.82K |
302S |
27.70K |
303S |
|
2M |
20.95K |
400S |
20.35K |
412S |
|
3M |
13.80K |
608S |
13.75K |
610S |
|
4.7M |
8.8K |
953S |
8.50K |
987S |
|
10M |
4.1K |
2046S |
4.10K |
2046S |
|
15M |
2.9K |
2892S |
2.8K |
2996S |
|
20M |
2.05K |
4934S |
1.65K |
4194S |
|
22M |
1.70K |
4934S |
1.65K |
5084S |
六、PIN腳功能描述
七、封裝腳位圖(SOP-8)
八、封裝尺寸圖
|
麗晶微芯片定制案例之遙控七彩潛水燈 深圳市某電子有限公司的李經理想開發一款遙控七彩閃燈IC芯片,用在戶外七彩潛水燈產品上面,之前李先生找到其他芯片定制的公司,未能達到理想的功能要求,后來找到了麗晶微電子。在業務與李經理的詳細溝通后了解到,其之前定制開發的樣品經測試,芯片靜態功耗太大.....查看詳情》》 |
|
麗晶微芯片定制案例之遙控電子蠟燭系列 惠州市某電子科技公司的劉經理想定制一批遙控電子蠟燭IC芯片,惠州市某電子公司專業研發生產銷售室內電子蠟燭,室外電子蠟燭,遙控定時電子蠟燭等多種電子蠟燭系列產品。隨著出口市場競爭壓力越來越大,劉經理在與多家芯片定制的公司合作后.....查看詳情》》 |
麗晶微創立于2002年,擁有一批技術精湛的的技術骨干,以及有著豐富經驗的電路設計團隊和專業創新能力高科技人才;工廠設備齊全,實力雄厚
研發團隊會根據您的需求,提供一整套按需定制的解決方案,在技術上保證產品品質、穩定性、可靠性,能更好的解決客戶產品遇到的技術服務問題
臺灣資深程序設計師全程電路設計,每一線路的放置都考慮他的穩定可靠性,內置多重電路保護,微安級別的待機功耗;同時與QVC、PLG、迪斯尼等代工廠的芯片材料供應商強強聯手
完善服務體系,高效,優質的為客戶提供全程技術跟蹤服務;7*24小時貼心服務,免費提供技術指導,幫助客戶解決產品問題,降低生產成本
深圳市麗晶微電子科技有限公司
作為早期成立的從事半導體器件設計制作的企業之一,專注從事模擬電路及數字模擬混合電路開發設計的高技術企業,
主要專業從事CMOS消費類IC:閃燈IC,音樂IC,語音IC,紅外線遙控類,LED控制類驅動類、電源管理類集
成電路產品以及MCU類的設計研發和銷售的企業,提供標準品類和客戶委托開發MASK.....
|
|

