太陽能燈控制芯片型號遙控路燈專用芯片ECH220322-1488-4A4D太陽能路燈芯片 1、供電方式:適配DC3.2V磷酸鐵鋰。一路紅外遙控輸入控制,兩路輸出:1路負載、1路指示燈。有光控功能白天LED不工作,晚上亮。上電工作默認自動模式。 2、任何模式下電池電壓低于2.6V時關閉輸出LED停止工作。 3、電池電壓過充過放保護的設定:過充電壓保護3.6V;過放電壓2.6V; 4、一顆LED指示燈,充電時LED指示燈閃,不充電時ON狀態下常亮,OFF狀態下指示燈滅。 5、開機狀態下按任一搖控器鍵,燈具收到信號都會閃一下表示收到信號。
ECH220322-1488-4A4D太陽能路燈芯片
一.功能說明
1、供電方式:適配DC3.2V磷酸鐵鋰。一路紅外遙控輸入控制,兩路輸出:1路負載、1路指示燈。有光控功能白天LED不工作,晚上亮。上電工作默認自動模式。
2、任何模式下電池電壓低于2.6V時關閉輸出LED停止工作。
3、電池電壓過充過放保護的設定:過充電壓保護3.6V;過放電壓2.6V;
4、一顆LED指示燈,充電時LED指示燈閃,不充電時ON狀態下常亮,OFF狀態下指示燈滅。
5、開機狀態下按任一搖控器鍵,燈具收到信號都會閃一下表示收到信號。
遙控功能介紹:
開 鍵:LED以50%的亮度,亮時60秒后轉換到自動鍵狀態工作。按鍵觸發后有閃一下提示。關按鍵除外,所有按鍵在開鍵ON狀態下有效。
關 鍵:關閉輸出,關閉所有功能。
自動鍵:光控功能有效,白天不工作,晚上亮。開啟后先第一段LED以40%亮度工作20分鐘后進入第二段100%亮度工作60分鐘,再第三段90%亮度工作100分鐘,再第四段80%亮度工作60分鐘,再第五段50%亮度工作120分鐘,再第六段30%亮度工作180分鐘,再到第七段40%亮度工作30分鐘,再到第八段20%亮度工作到天亮光控滅燈,有不斷電記憶,每次白天轉為晚上時都是從第一段40%亮度工作20分鐘開始。
節能鍵:光控功能有效,白天不工作,晚上亮。開啟后先第一段LED以40%亮度工作20分鐘后進入第二段100%亮度工作60分鐘,再第三段90%亮度工作100分鐘,再第四段80%亮度工作60分鐘,再第五段50%亮度工作120分鐘,再第六段5%亮度工作180分鐘,再到第七段70%亮度工作30分鐘,再到第八段30%亮度工作到天亮光控滅燈,有不斷電記憶,每次白天轉為晚上時都是從第一段40%亮度工作20分鐘開始。
3H鍵:光控功能有效,白天不工作晚上亮。從亮燈時計時3小時后停止工作,燈具亮度以當前模式的亮度工作。中途觸發定時鍵重新計時。有不斷電記憶,經過白天再到晚上,按上個晚上的檔位亮度或工作模式進行工作。自動模式和節能模式也可定時。
5H鍵:光控功能有效,白天不工作晚上亮。從亮燈時計時5小時后停止工作,燈具亮度以當前模式的亮度工作。中途觸發定時鍵重新計時。有不斷電記憶,經過白天再到晚上,按上個晚上的檔位亮度或工作模式進行工作。自動模式和節能模式也可定時。
8H鍵:光控功能有效,白天不工作晚上亮。從亮燈時計時8小時后停止工作,燈具亮度以當前模式的亮度工作。中途觸發定時鍵重新計時。有不斷電記憶,經過白天再到晚上,按上個晚上的檔位亮度或工作模式進行工作。自動模式和節能模式也可定時。
10H鍵:光控功能有效,白天不工作晚上亮。從亮燈時計時10小時后停止工作,燈具亮度以當前模式的亮度工作。中途觸發定時鍵重新計時。有不斷電記憶,經過白天再到晚上,按上個晚上的檔位亮度或工作模式進行工作。自動模式和節能模式也可定時。
取消定時鍵:取消定時。
亮度檔:光控功能有效,白天不工作晚上亮。共四檔亮度,
一檔30%亮度,定時中途改變亮度擋,不影響定時。
二檔50%亮度,定時中途改變亮度擋,不影響定時。
三檔70%亮度,定時中途改變亮度擋,不影響定時。
四檔100%亮10分鐘后轉為90%亮,定時中途改變亮度擋,不影響定時鍵計時。
遙控器用戶碼:AABB
二.電氣參數(VDD=5.0V TA=25℃)
參數
符號
最小值
典型值
最大值
單位
條件
工作電壓
VDD
2.4
3.0
5.0
V
工作電流
IOP
1.6
mA
VDD=3.0V,輸出懸空
靜態電流
ISTB
3
uA
VDD=3.0V
驅動電流
Iol
20
mA
VDD=3.0V,Vol=0.6V
驅動電流
IOH
14
mA
VDD=3.0V,Voh=VDD-0.6V
工作溫度
TA
-10
25
60
℃
儲存溫度
Tstg
-20
25
100
℃
三.封裝腳位圖(SOP-8)
四.PIN引腳說明及功能描述
管腳號
符號
功能描述
1
VDD
電源正
2
NC
懸空
3
L1
指示燈,低電平有效
4
IR
紅外控制腳
5
OUT
LED輸出,高電平有效
6
NC
懸空
7
CDS
光控檢測,高為白天模式
8
GND
電源負
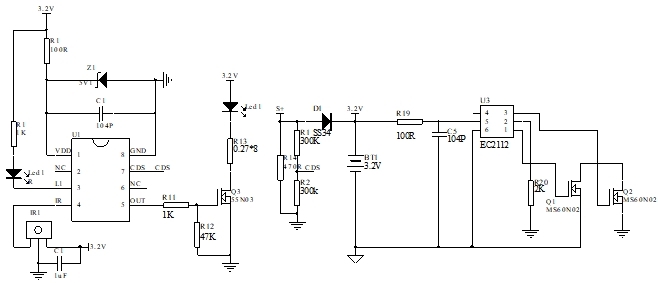
五.電路參考
六.封裝尺寸圖(SOP-8)
七.版本說明
版本
日期
描述
ECH220322-1488-4A4D
2022/4/16
V06
|
麗晶微芯片定制案例之遙控七彩潛水燈 深圳市某電子有限公司的李經理想開發一款遙控七彩閃燈IC芯片,用在戶外七彩潛水燈產品上面,之前李先生找到其他芯片定制的公司,未能達到理想的功能要求,后來找到了麗晶微電子。在業務與李經理的詳細溝通后了解到,其之前定制開發的樣品經測試,芯片靜態功耗太大.....查看詳情》》 |
|
麗晶微芯片定制案例之遙控電子蠟燭系列 惠州市某電子科技公司的劉經理想定制一批遙控電子蠟燭IC芯片,惠州市某電子公司專業研發生產銷售室內電子蠟燭,室外電子蠟燭,遙控定時電子蠟燭等多種電子蠟燭系列產品。隨著出口市場競爭壓力越來越大,劉經理在與多家芯片定制的公司合作后.....查看詳情》》 |
麗晶微創立于2002年,擁有一批技術精湛的的技術骨干,以及有著豐富經驗的電路設計團隊和專業創新能力高科技人才;工廠設備齊全,實力雄厚
研發團隊會根據您的需求,提供一整套按需定制的解決方案,在技術上保證產品品質、穩定性、可靠性,能更好的解決客戶產品遇到的技術服務問題
臺灣資深程序設計師全程電路設計,每一線路的放置都考慮他的穩定可靠性,內置多重電路保護,微安級別的待機功耗;同時與QVC、PLG、迪斯尼等代工廠的芯片材料供應商強強聯手
完善服務體系,高效,優質的為客戶提供全程技術跟蹤服務;7*24小時貼心服務,免費提供技術指導,幫助客戶解決產品問題,降低生產成本
深圳市麗晶微電子科技有限公司
作為早期成立的從事半導體器件設計制作的企業之一,專注從事模擬電路及數字模擬混合電路開發設計的高技術企業,
主要專業從事CMOS消費類IC:閃燈IC,音樂IC,語音IC,紅外線遙控類,LED控制類驅動類、電源管理類集
成電路產品以及MCU類的設計研發和銷售的企業,提供標準品類和客戶委托開發MASK.....
|
|
