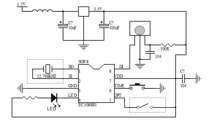
6小時-18小時循環定時蠟燭IC芯片,COMS制造工藝,功耗低,紅外遙控控制,共有8個遙控按鍵。
定時時鐘采用外置32.768KHZ晶體振蕩,計時精準無誤差,這款24小時定時IC芯片適用于電子蠟燭
燈類的電子禮品的生產。
1)ON按鍵:編碼01,按此按鍵開始工作,LED輸出常亮,此時無定時。
2)OFF按鍵:編碼08:關閉鍵。
3)SL鍵:編碼0C,慢閃,第一次開啟默認是第一檔最大亮度。
4)FL鍵:編碼02,快閃,第一次開啟默認是第一檔最大亮度。
5)+加亮鍵:編碼0B,按此鍵可以增加亮度。
6)—減亮鍵:編碼0A,按此鍵可以減小亮度。
7)8H定時按鍵:編碼21;按下按鍵工作8小時停16小時。
8)6H定時按鍵:編碼20;按下按鍵工作6小時停18小時。
定時IC在按ON后再按8H按鍵,則進入8H-16H模式,如果按了SL,再按8H,則只改變時間模式,SL輸
出模式不改變。如果按了8H之后,開始定時,再按定時芯片的其他任何按鍵會延續定時 (不改變定
時,6H除外),直至定時結束。按8H或6H后再按其他按鍵只改變模式或亮度不改變時間。