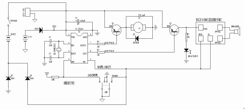
6小時-18小時循環定時水燈蠟燭IC芯片,輸入電壓DC=5V,或電池3節AA,4.5V。三檔撥動開關控
制,ON--OFF—TIMER,TIMER定時時間6H工作-18H停循環定時,定時芯片時鐘振蕩外接32.768KHZ晶
體振蕩,計時誤差小,精準度高。負載推一路馬達輸出一路LED輸出,LED接暖白自閃蠟燭燈。
當定時IC開關撥動到ON檔時,24H腳接地,馬達常轉,LED蠟燭閃一直工作。當開關撥動到TIMER
檔時,6H腳接地,馬達常轉,LED蠟燭閃,同時播放圣誕音樂,定時 6H-18H循環,24小時循環定時,
計時時鐘帶晶振。當24H和6H腳都不接地時,定時IC芯片沒有輸出不工作。有TRYME功能,當在OFF
檔時接入TRYME電源可以演示功能。當晶振不起振或起振不正常時,馬達不工作,OUT腳輸出1HZ閃。