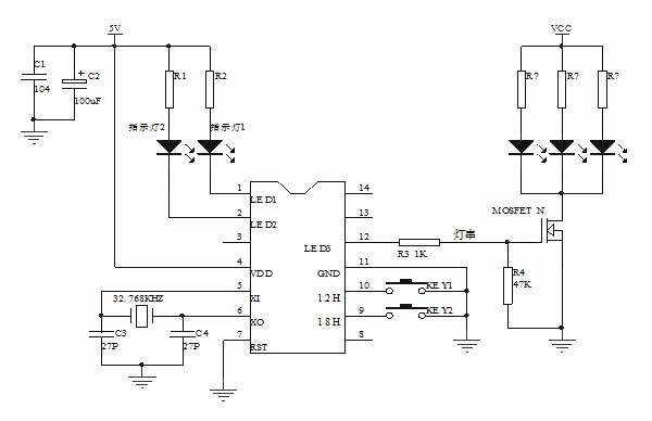
12小時-12小時循環定時芯片,輸入電壓DC5V,有一個電源開關控制電源接通和斷開。定時IC
共有兩種循環定時模式,兩個定時指示燈,有兩個按鍵KEY1和KEY2分別控制,KEY1:12H-12H,對
應指示燈LED1,KEY2:18H-6H,對應指示燈LED2。
定時器芯片有一路輸出控制LED3燈串,輸出高電平有效。上電LED3(臺燈)工作,不定時常亮,
此時兩個定時指示燈不工作。短按一下KEY1,LED3進入12H-12H循環定時模式,LED1指示燈常亮
(定時滅時LED1不會滅)。再短按一下KEY1 LED3進入不定時模式,LED1指示燈滅。短按循環。
上電短按一下KEY2,LED3進入18H-16H循環定時模式,功能同KEY1,只是定時時間不同。
定時器IC工作中長按任意一個按鍵3秒,都會關機。OFF 時短按任意一鍵打開,進入不定時常
亮狀態,此時按任意一鍵進入對應的循環定時模式。兩按鍵在工作中可互相切換。比如在KEY1模
式下按KEY2,進入18H循環定時模式。在KEY2模式下按KEY1,進入12H循環定時模式。