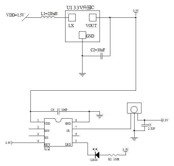
8鍵遙控6小時工作18小時停電子蠟燭IC芯片,蠟燭IC工作電壓2.4-5.5V,當輸入電壓是
DC1.5V時,需要用一個升壓IC升壓到3.3V。 遙控發射電壓DC=3.0V。帶有定時功能,同時
也是一顆24小時循環定時IC芯片。
定時IC接收部分共1路LED輸出,上電不工作,此時其他功能由遙控器控制。紅外遙控器
共有8個按鍵,OOFF碼,功能如下 :
《1》ON1鍵:打開按鍵,OFF時,ON1打開后其余按鍵有效,在任何狀態下按下ON1 ,閃法輸
出是SL。
《2》ON2鍵:打開按鍵,OFF時,ON2打開后其余按鍵有效,在任何狀態下按下ON2 ,LED不
定時常亮,默認初始打開亮度是第4檔。
《3》OFF鍵:關閉按鍵,在任何工作狀態下按下關閉。
《4》6H鍵:打開ON后按鍵有效,在任何當前工作狀態時按下開始6H-18H循環定時,不改變
輸出狀態。重新按下重新計時,計時采用芯片內部時鐘振蕩。按下定時鍵LED閃爍有提示。
《5》SL鍵:打開ON后按鍵有效,工作狀態時按下SL,LED慢閃,不改變定時時間。
《6》FL鍵:打開ON后按鍵有效,工作狀態時按下FL,LED快閃,不改變定時時間。
《7》加亮鍵:亮度加鍵,在常亮模式下可以加亮度,共7檔,不改變定時時間。
《8》減亮鍵:亮度減鍵,在常亮模式下可以減亮度,共7檔,不改變定時時間。