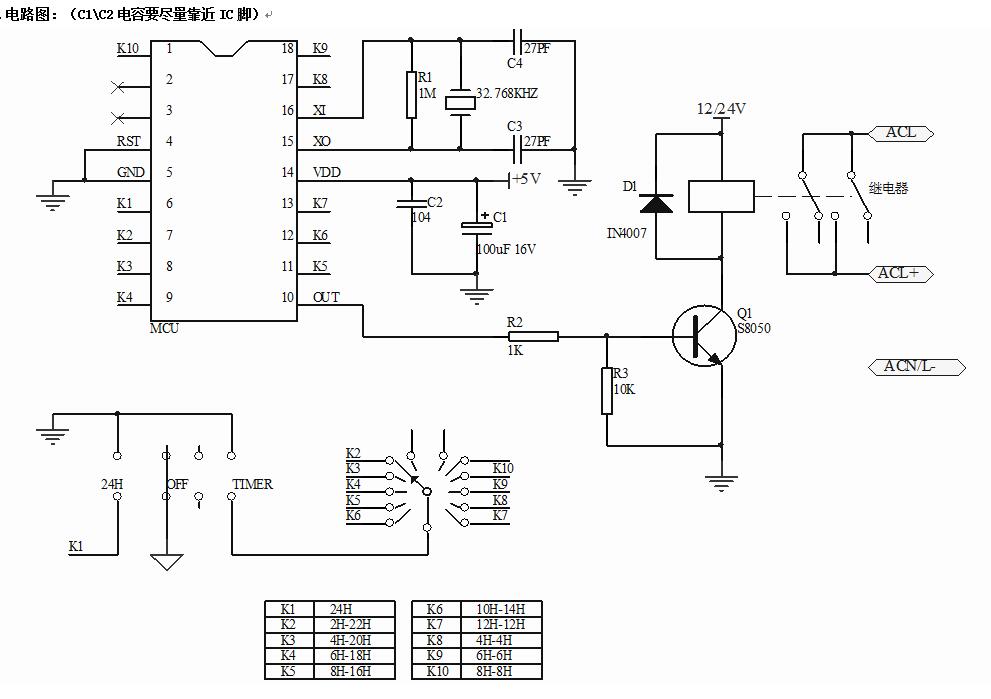
AFAD/5653是一款多功能循環(huán)定時IC芯片,上電不工作,當定時選擇腳接地時,是上電工作模式。
定時芯片工作電壓2.4-5.5V,當輸入電壓高于5.5V時,延時IC正極輸入端需要加一個3.3V或5V的穩(wěn)
壓芯片,保證芯片供電電壓。
這款定時器芯片有10種定時時間可選擇,24H工作(常開)、2H-22H、4H-20H,6H-18H,8H-16H,
10H-14H,12H-112H、4H-4H、6H-6H、8H-8H;用選擇腳選擇定時的時間。選擇好定時模式,按下開
關,LED輸出燈亮,定時時間到LED滅,循環(huán)定時。定時IC芯片時鐘振蕩采用32.768KHZ計時電路,外
圍元器件少電路簡單,計時精準。
深圳市麗晶微電子科技有限公司 備案號:粵ICP備14018692號
全國服務熱線: 0755-29100085 QQ:481892642
傳真: 0755- 29100092 郵箱:szecm@163.com
公司地址:廣東省深圳市寶安區(qū)沙井新橋街道上星路萬科星城商業(yè)中心2棟寫字樓402-405室
工廠地址:深圳市寶安區(qū)福永鎮(zhèn)福海工業(yè)區(qū)A區(qū)A4棟3樓
