新浪微博|微信關注
| 收藏本站|
在線留言| 網(wǎng)站地圖
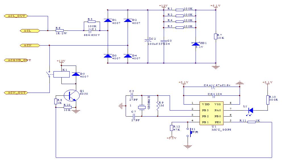
開關選擇24小時循環(huán)定時器芯片,定時模式多樣,睡眠功耗低,低至5ua以下。工作電壓范圍
寬,定時IC工作電壓2.4V-5.5V。有9種不同的循環(huán)定時模式。定時時間到自動停止工作,自動開
始工作,使用方便,可設定時間為:
2小時ON~ 22小時OFF
4小時ON~ 4小時OFF
4小時ON~ 20小時OFF
6小時ON~ 6小時OFF
8小時ON~ 8小時OFF
8小時ON~ 16小時OFF
10小時ON~ 14小時OFF
定時IC芯片上電后,如果晶振不起振,芯片不能工作。時鐘振蕩采用32.768KHZ晶體振蕩,計
時精準,無誤差。定時芯片用IO來選擇定時模式,當某IO接通地時,工作為對應的定時時間。
深圳市麗晶微電子科技有限公司 備案號:粵ICP備14018692號
全國服務熱線: 0755-29100085 QQ:481892642
傳真: 0755- 29100092 郵箱:szecm@163.com
公司地址:廣東省深圳市寶安區(qū)沙井新橋街道上星路萬科星城商業(yè)中心2棟寫字樓402-405室
工廠地址:深圳市寶安區(qū)福永鎮(zhèn)福海工業(yè)區(qū)A區(qū)A4棟3樓
