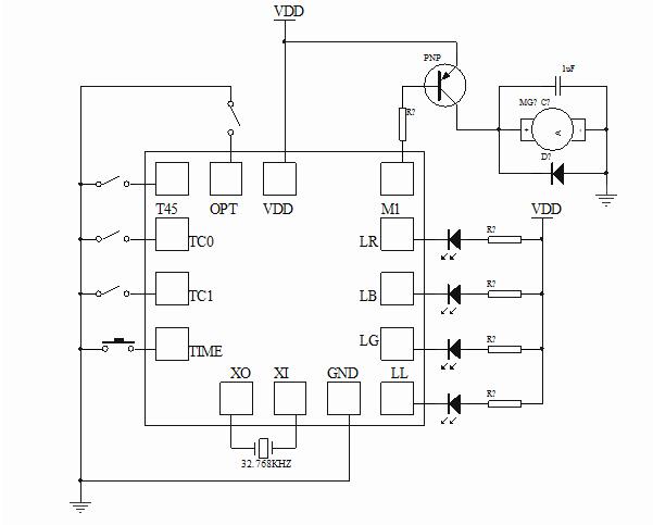
EC150303是一款多功能循環定時IC芯片,產品采用CMOS工藝,自身功耗低。工作電壓2.4V-5.5V,
抗干擾能力強。共有4路LED輸出,其中3路LED 90度漸明漸暗,1路常亮。有1路馬達輸出,馬達工作
8S停8S循環。

當定時芯片的OPT腳懸空時為不定時模式,此時選擇內部RC震蕩。當 OPT腳接GND 時是定時模式,
時鐘振蕩選擇旬接32.768KHZ晶體震蕩。定時模式由芯片定時選擇腳控制,有一45分鐘延時功能,此
時芯片作為延時IC芯片使用,時間到自動停止工作。其余為24小時循環定時功能,有2小時-22小時,
4小時-20小時,6小時-18小時,8小時-16小時幾種定時模式。循環定時有快速測試功能,當定時IC
的TIME 腳接地時為快速測試模式,每種定時模式對應的快測模式不同,方便區分。